Conoce sobre los beneficios médicos, dentales, de farmacia y voluntarios que tu empleador puede ofrecer.
Esta información es producida y suministrada por el Instituto Nacional del Cáncer (NCI, por sus siglas en inglés). La información en este tema puede haber cambiado desde que se escribió. Para la información más actual, comuníquese con el Instituto Nacional del Cáncer a través del Internet en la página web http://cancer.gov o llame al 1-800-4-CANCER.
Se han logrado mejoras notables en la supervivencia de niños y adolescentes con cáncer. Entre 1975 y 2020, la mortalidad por cáncer infantil disminuyó en más de un 50 %.[
Los sarcomas de tejido blando en niños son un grupo heterogéneo de tumores malignos que surgen en el tejido mesenquimatoso primitivo y representan el 6 % de todos los tumores infantiles (rabdomiosarcomas, 3 %; otros sarcomas de tejido blando, 3 %).[
El rabdomiosarcoma, un tumor de músculo estriado, es el sarcoma de tejido blando más común en los niños. Representa el 50 % de los sarcomas de tejido blando en niños de 0 a 14 años.[
En el ámbito de la pediatría, los otros tipos de sarcoma de tejido blando se llaman en conjunto sarcomas de tejido blando no rabdomiosarcomatosos y representan alrededor del 3,5 % de todos los tumores en los niños.[
Los sarcomas de tejido blando no rabdomiosarcomatosos a menudo se clasifican según el tipo de tejido sano del cual se originan. Estos tejidos abarcan, entre otros, varios tipos de tejido conjuntivo, tejido del sistema nervioso periférico, tejido muscular liso y tejido vascular. La clasificación también incluye los tumores indiferenciados que no se vinculan con un tipo de tejido establecido con claridad. Para obtener más información sobre los tumores vasculares en los niños, consultar
Incidencia del sarcoma de tejido blando según la edad y el tipo histológico
En el
| | Edad <5 años | Edad 5–9 años | Edad 10–14 años | Edad 15–19 años | Edad <20 años | Todas las edades (incluso adultos) | ||
|---|---|---|---|---|---|---|---|---|
| TNEPp = tumores neuroectodérmicos primitivos periféricos; SEER = Surveillance, Epidemiology, and End Results. | ||||||||
| a Fuente: Base de datos SEER.[ |
||||||||
| Todos los sarcomas de tejido blando y otros sarcomas extraóseos | 1124 | 773 | 1201 | 1558 | 4656 | 80 269 | ||
| Rabdomiosarcomas | 668 | 417 | 382 | 327 | 1794 | 3284 | ||
| Fibrosarcomas, neoplasias de nervio periférico y otras neoplasias fibrosas | 137 | 64 | 112 | 181 | 494 | 6645 | ||
| Tumores fibroblásticos y miofibroblásticos | 114 | 33 | 41 | 77 | 265 | 4228 | ||
| Tumores de vaina nerviosa | 23 | 31 | 70 | 102 | 226 | 2303 | ||
| Otras neoplasias fibromatosas | 0 | 0 | 1 | 2 | 3 | 114 | ||
| Sarcoma de Kaposi | 2 | 1 | 2 | 10 | 15 | 7722 | ||
| Otros sarcomas de tejido blando específicos | 237 | 238 | 559 | 865 | 1899 | 49 004 | ||
| Tumor de Ewing y tumor de Askin de tejido blando | 37 | 36 | 72 | 113 | 258 | 596 | ||
| TNEPp de tejido blando | 24 | 23 | 42 | 56 | 145 | 402 | ||
| Tumor rabdoide extrarrenal | 75 | 8 | 9 | 4 | 96 | 205 | ||
| Liposarcomas | 4 | 6 | 37 | 79 | 126 | 10 749 | ||
| Tumores fibrohistiocíticos | 43 | 73 | 142 | 223 | 481 | 13 531 | ||
| Leiomiosarcomas | 11 | 14 | 19 | 41 | 85 | 14 107 | ||
| Sarcomas sinoviales | 12 | 39 | 141 | 210 | 402 | 2608 | ||
| Tumores de vasos sanguíneos | 12 | 9 | 11 | 32 | 64 | 4238 | ||
| Neoplasias óseas y condromatosas de tejido blando | 1 | 6 | 16 | 14 | 37 | 1018 | ||
| Sarcoma alveolar de partes blandas | 4 | 5 | 22 | 33 | 64 | 211 | ||
| Sarcomas de tejido blando de diversos tipos | 14 | 19 | 48 | 60 | 141 | 1339 | ||
| Sarcomas de tejido blando sin especificación | 80 | 53 | 146 | 175 | 454 | 13 614 | ||
Los sarcomas de tejido blando no rabdomiosarcomatosos son más frecuentes en adolescentes y adultos,[


Factores de riesgo
A continuación se enumeran algunos factores genéticos y exposiciones externas asociadas con la formación de sarcomas de tejido blando no rabdomiosarcomatosos:
Cuadro clínico inicial
Los sarcomas de tejido blando no rabdomiosarcomatoso pueden surgir en cualquier parte del cuerpo, pero suelen formarse en el tronco y las extremidades.[
Los sarcomas de tejido blando no rabdomiosarcomatoso a veces se manifiestan como una masa sólida asintomática y en otros casos producen síntomas por invasión local en estructuras anatómicas adyacentes. Los síntomas sistémicos (por ejemplo, fiebre, pérdida de peso y sudoración nocturna) son poco frecuentes. Se han notificado casos de hipoglucemia y raquitismo hipofosfatémico en pacientes con hemangiopericitoma (ahora identificado como tumor fibroso solitario según el sistema de clasificación revisado de la Organización Mundial de la Salud), y casos de hiperglucemia en pacientes con fibrosarcoma de pulmón.[
Evaluación para el diagnóstico y la estadificación
Cuando se identifica una lesión sospechosa, es fundamental llevar a cabo una evaluación diagnóstica completa, seguida de una biopsia adecuada. Se usan los siguientes procedimientos para obtener imágenes de la lesión antes de iniciar cualquier intervención:
Las características de las imágenes de algunos tumores son sumamente orientadoras del diagnóstico. Por ejemplo, se describieron las características de las imágenes del sarcoma fibromixoide infantil de grado bajo y del sarcoma alveolar de partes blandas que sirven para ayudar a diagnosticar estas neoplasias raras.[
Estrategias para la toma de biopsias
Aunque desde el punto de vista patológico los tumores del tejido blando no rabdomiosarcomatosos se distinguen del rabdomiosarcoma y del sarcoma de Ewing, la clasificación de este tipo de sarcoma a menudo es difícil. Para el diagnóstico del sarcoma de tejido blando no rabdomiosarcomatoso, se puede usar biopsia con aguja gruesa, biopsia por incisión o biopsia por escisión. En la medida de lo posible, el cirujano que realizará la resección definitiva debe participar en la decisión sobre el tipo de biopsia. La ubicación inadecuada de las incisiones o de las agujas de biopsia puede afectar la capacidad para obtener márgenes negativos.
Las técnicas de biopsia con aguja deben garantizar un muestreo tisular adecuado. Dada la importancia diagnóstica de las translocaciones y otros cambios moleculares, es esencial una biopsia con aguja gruesa o una biopsia por incisión pequeña que permita obtener suficiente tejido tumoral para el análisis histológico convencional e inmunocitoquímico, al igual que otros estudios, como microscopia óptica y electrónica, citogenética, hibridación fluorescente in situ y patología molecular.[
En ocasiones, es necesario obtener múltiples muestras de tejido. De 530 casos de presuntas masas de tejido blando de pacientes (en su mayoría adultos) que se sometieron a biopsia con aguja gruesa, se demostró que 426 (80 %) eran tumores de tejido blando, de los cuales 225 (52,8 %) eran malignos. La biopsia con aguja gruesa permitió diferenciar el sarcoma de tejido blando de las lesiones benignas con una sensibilidad del 96,3 % y una especificidad del 99,4 %. El subtipo del tumor se designó de manera correcta en el 89,5 % de las lesiones benignas y en el 88 % de los sarcomas de tejido blando. La tasa de complicaciones de la biopsia fue del 0,4 %.[
Los aspectos a tener en cuenta durante el procedimiento de una biopsia son los siguientes:
En un estudio prospectivo de pacientes pediátricos con sarcoma que se sometieron a biopsia de ganglio linfático centinela, se examinaron 28 pacientes. Los resultados de la biopsia de ganglio linfático centinela fueron positivos para compromiso tumoral en 7 de 28 pacientes, entre ellos 3 pacientes (43 %) cuyas TEP-TC fueron negativas para compromiso tumoral. La TEP-TC sobrestimó el compromiso ganglionar en 14 pacientes más que el número confirmado mediante biopsia de ganglio linfático centinela. Los hallazgos de las biopsias de ganglio linfático centinela condujeron a un cambio en el tratamiento de los 7 pacientes que se determinó que tenían enfermedad metastásica. Como se indicó en informes anteriores, los 2 tipos de sarcoma de tejido blando no rabdomiosarcomatoso incluidos en este estudio fueron el sarcoma epitelioide y el sarcoma de células claras.[
Se evitan las incisiones transversales en las extremidades para disminuir la pérdida de piel durante una resección posterior y porque estas exigen que se abarque un volumen transversal de tejido mayor en el campo de radiación. También se evitan otros procedimientos quirúrgicos radicales antes del diagnóstico definitivo.
Por estas razones, se recomienda mucho la biopsia abierta o varias biopsias con aguja gruesa para obtener suficiente tejido tumoral para los estudios cruciales y, para evitar restringir las opciones de tratamiento en el futuro.
Resección no planificada
En los niños sometidos a una resección no planificada de un sarcoma de tejido blando no rabdomiosarcomatoso, es frecuente que se recomiende una resección posterior debido a que muchos pacientes presentarán compromiso tumoral de la pieza extirpada.[
Anomalías cromosómicas
Muchos sarcomas de tejido blando no rabdomiosarcomatoso se caracterizan por presentar anomalías cromosómicas. Algunas de estas translocaciones cromosómicas producen la fusión de 2 genes dispares. El transcrito de fusión resultante se puede detectar con facilidad mediante técnicas de reacción en cadena de la polimerasa; esto facilita el diagnóstico de estas neoplasias con translocaciones.
Algunas de las anomalías más frecuentes de los tumores de tejido blando no rabdomiosarcomatosos se describen en el
| Características histológicas | Anomalías cromosómicas | Genes comprometidos |
|---|---|---|
| a Adaptación de Sandberg,[ |
||
| Sarcoma alveolar de partes blandas | t(x;17)(p11.2;q25) | ASPSCR1::TFE3[ |
| Histiocitoma fibroso angiomatoide | t(12;16)(q13;p11), t(2;22)(q33;q12) y t(12;22)(q13;q12) | FUS::ATF1,EWSR1::CREB1,[ |
| Sarcomas con reordenamiento deBCOR | inv(X)(p11.4;p11.2) | BCOR::CCNB3 |
| Sarcomas con reordenamiento deCIC | t(4;19)(q35;q13) y t(10;19)(q26;q13) | CIC::DUX4 |
| Sarcoma de células claras | t(12;22)(q13;q12) y t(2;22)(q33;q12) | EWSR::ATF1,EWSR1::CREB1[ |
| Fibrosarcoma congénito (infantil) o nefroma mesoblástico | t(12;15)(p13;q25) | ETV6::NTRK3 |
| Dermatofibrosarcoma protuberante | t(17;22)(q22;q13) | COL1A1::PDGFB |
| Fibromatosis desmoide | Trisomía 8 o 20, pérdida de 5q21 | Variantes deCTNNB1oAPC |
| Tumores desmoplásicos de células redondas pequeñas | t(11;22)(p13;q12) | EWSR1::WT1[ |
| Hemangioendotelioma epitelioide | t(1;3)(p36;q25)[ |
WWTR1::CAMTA1 |
| Sarcoma epitelioide | Inactivación deSMARCB1 | SMARCB1 |
| Condrosarcoma mixoide extraesquelético | t(9;22)(q22;q12), t(9;17)(q22;q11), t(9;15)(q22;q21) y t(3;9)(q11;q22) | EWSR1::NR4A3,TAF2N::NR4A3,TCF12::NR4A3,TFG::NR4A3 |
| Hemangiopericitoma | t(12;19)(q13;q13.3) y t(13;22)(q22;q13.3) | LMNA::NTRK1[ |
| Fibrosarcoma infantil | t(12;15)(p13;q25) | ETV6::NTRK3 |
| Tumor miofibroblástico inflamatorio | t(1;2)(q23;q13), t(2;19)(q23;2), t(q23;17)(q23;2), t(2;q13)(p23;q23), t(2;11)(p23;p15)[ |
TPM3::ALK,TPM4::ALK,CLTC::ALK,RANBP2::ALK,CARS1::ALK,RAS |
| Miofibromatosis infantil | Variantes de ganancia de función | PDGFRB[ |
| Sarcoma fibromixoide de grado bajo | t(7;16)(q33;p11) y t(11;16)(p11;p11) | FUS::CREB3L2,FUS::CREB3L1 |
| Tumor maligno de vaina de nervio periférico | 17q11.2, pérdida o reordenamiento de 10p, 11q, 17q y 22q | NF1 |
| Condrosarcoma mesenquimatoso | del(8)(q13.3q21.1) | HEY1::NCOA2 |
| Mioepitelioma | t(19;22)(q13;q12), t(1;22)(q23;q12) y t(6;22)(p21;q12) | EWSR1::ZNF44,EWSR1::PBX1,EWSR1::POU5F1 |
| Liposarcoma mixoide o de células redondas | t(12;16)(q13;p11) y t(12;22)(q13;q12) | FUS::DDIT3,EWSR1::DDIT3 |
| Tumor mesenquimatoso mixoide primitivo de la infancia | Duplicación interna en tándem | BCOR |
| Tumor rabdoide | Inactivación deSMARCB1 | SMARCB1 |
| Fibrosarcoma epitelioide esclerosante | T(11;22)(p11;q12) y t(19;22)(p13;q12) | EWSR1::CREB3L1,EWSR1::CREB3L3 |
| Tumor fibroso solitario | inv(12)(q13q13) | NAB2::STAT6 |
| Sarcoma sinovial | t(x;18)(p11.2;q11.2) | SS18::SSX |
| Tumor tenosinovial de células gigantes | t(1;2)(p13;q35) | COL6A3::CSF1 |
Pronóstico y factores pronósticos
El pronóstico del sarcoma de tejido blando no rabdomiosarcomatoso varía en gran medida según los siguientes factores:[
En una revisión de una serie grande de adultos con sarcoma de tejido blando no rabdomiosarcomatoso, se encontró que los pacientes con sarcomas superficiales de extremidades tuvieron un pronóstico mejor que aquellos con tumores profundos. Por lo tanto, además del grado y el tamaño, se debe considerar la profundidad de la invasión tumoral.[
En varias series de adultos y niños, se observó que los pacientes con tumores grandes o invasores tienen un pronóstico significativamente más precario que el de aquellos con tumores pequeños no invasores. En una revisión retrospectiva de sarcomas de tejido blando en niños y adolescentes, se indica que el límite de 5 cm para los adultos con sarcoma de tejido blando quizás no sea apropiado en niños pequeños, sobre todo, en los lactantes. En la revisión se identificó una interacción entre el diámetro del tumor y el área de superficie corporal.[
Algunos sarcomas de tejido blando no rabdomiosarcomatoso en niños tienen mejores desenlaces. Por ejemplo, los pacientes con fibrosarcoma infantil que se presenta a los 4 años o menos tienen un pronóstico excelente. Estos desenlaces se deben a que la cirugía sola logra curar a una cantidad significativa de estos pacientes, y a que el tumor es muy quimiosensible. Este tumor también responde bien al larotrectinib, un inhibidor específico de la cinasa del receptor de tropomiosina.[
Pronóstico de acuerdo al ensayo ARST0332 del Children's Oncology Group
A menudo, los sarcomas de tejido blando en niños mayores y adolescentes tienen un comportamiento semejante a los de pacientes adultos.[
Cada paciente se asignó a 1 de 3 grupos de riesgo y a 1 de 4 grupos de tratamiento. Los grupos de riesgo fueron los siguientes:[
Los grupos de tratamiento fueron los siguientes:
La quimioterapia incluyó 6 ciclos de ifosfamida (3 g/m2 por dosis) administrada por vía intravenosa los días 1 a 3 y 5 ciclos de doxorrubicina (37,5 mg/m2 por dosis) administrada por vía intravenosa los días 1 a 2 cada 3 semanas, con ajuste de la secuencia de acuerdo con el momento de la cirugía o la radioterapia.
De los 550 pacientes inscritos, se incluyeron 529 pacientes evaluables en el análisis; al cabo de una mediana de seguimiento de 6,5 años (intervalo intercuartílico [RIC], 4,9–7,9), se obtuvieron los resultados de supervivencia que se muestran en el
| | Supervivencia sin complicaciones a 5 años | Supervivencia general a 5 años | ||
|---|---|---|---|---|
| Grupo de riesgo | Episodios/pacientes | Estimación, % (IC 95 %) | Episodios/pacientes | Estimación, % (IC 95 %) |
| IC = intervalo de confianza; R0 = extirpado por completo con márgenes microscópicos negativos; R1 = extirpado de forma macroscópica pero con márgenes microscópicos positivos; R2 = escisión macroscópica incompleta. | ||||
| Bajo | 26/222 | 88,9 (84,0–93,8) | 10/222 | 96,2 (93,2–99,2) |
| Intermedio | 84/227 | 65,0 (58,2–71,8) | 55/227 | 79,2 (73,4–85,0) |
| Alto | 63/80 | 21,2 (11,4–31,1) | 52/80 | 35,5 (23,6–47,4) |
| Margen quirúrgico | ||||
| R0 | 44/252 | 83,6 (78,3–89,0) | 22/252 | 92,8 (89,1–96,5) |
| R1 | 29/81 | 66,2 (54,8–77,5) | 17/81 | 79,7 (70,0–89,5) |
| R2 | 100/196 | 49,2 (41,4–57,0) | 78/196 | 62,7 (55,2–70,3) |
Los pacientes pediátricos con sarcoma de tejido blando no rabdomiosarcomatoso localizado no resecado tienen un pronóstico precario. Solo alrededor de un tercio de los pacientes tratados con terapia multimodal permanecen sin enfermedad.[
Pronóstico de acuerdo al estudio NRSTS 2005 del European Pediatric Soft Tissue Sarcoma Study Group
El European Pediatric Soft Tissue Sarcoma Study Group (EpSSG) llevó a cabo un ensayo prospectivo para pacientes menores de 21 años con sarcoma de tejido blando no rabdomiosarcomatoso. El grupo analizó a 206 pacientes con sarcoma sinovial y 363 pacientes con sarcoma de tejido blando no rabdomiosarcomatoso de tipo adulto. Los pacientes se trataron según los grupos de riesgo asignados. Para obtener más información en inglés, consultar la
| Grupo de tratamiento | Tasa de supervivencia sin complicaciones a 5 años (IC 95 %) | Tasa de supervivencia general a 5 años (IC 95 %) | Tasa de recidiva local |
|---|---|---|---|
| IC = intervalo de confianza; EpSSG = European Pediatric Soft Tissue Sarcoma Study Group; NRSTS = sarcoma de tejido blando no rabdomiosarcomatoso. | |||
| Cirugía sola | 91,4 % (87,0–94,4 %) | 98,1 % (95,0–99,3 %) | |
| Radioterapia adyuvante sola | 75,5 % (46,9–90,1 %) | 88,2 % (60,6–96,9 %) | 6,7 % (1/15) |
| Quimioterapia adyuvante con radioterapia o sin esta | 65,6 % (54,8–74,5 %) | 75,8 % (65,3–83,5 %) | 10,8 % (7/65) |
| Quimioterapia neoadyuvante con radioterapia o sin esta | 56,4 % (49,3–63,0 %) | 70,4 % (63,3–76,4 %) | 14,2 % (16/113) |
En general, el control local después de la radioterapia fue el siguiente: R0, 106 de 109 pacientes (97 %); R1, 51 de 60 pacientes (85 %); y R2 o irresecable, 2 de 6 pacientes (33 %). Los factores de predicción de recidiva local fueron el grado de la resección diferida (P < 0,001), las imágenes de la respuesta antes de la cirugía diferida (P < 0,001), el subtipo histológico (P < 0,001) y la ausencia de radioterapia (P = 0,046). La SSC a 5 años fue significativamente más baja en los pacientes que no pudieron someterse a resección R0 o R1 (P = 0,0003).[
Los autores concluyeron que la terapia adyuvante podría omitirse sin repercusión desfavorable en el grupo de pacientes asignados a cirugía sola. También determinaron que la mejora del desenlace en los pacientes con sarcoma de tejido blando no rabdomiosarcomatoso de tipo adulto de riesgo alto, que se someten a resección inicial y aquellos que no se someten a resección inicial, sigue presentando una dificultad clínica importante.[
En un análisis agrupado realizado por centros pediátricos de los Estados Unidos y Europa, el desenlace fue mejor en aquellos pacientes cuya resección tumoral se consideró completa que para los pacientes cuya resección fue incompleta. El desenlace fue mejor en los pacientes que recibieron radioterapia que en los pacientes que no la recibieron.[
El tratamiento ideal para cada paciente se debe determinar de modo cuidadoso e individual usando estos factores pronósticos antes de iniciar el tratamiento, porque la morbilidad a largo plazo se debe reducir al mínimo mientras la supervivencia sin enfermedad se aumenta al máximo.[
Referencias:
Clasificación de los sarcomas de tejido blando de la Organización Mundial de la Salud
El sistema de clasificación de la Organización Mundial de la Salud (OMS) para el cáncer representa la nomenclatura común para el cáncer en todo el mundo. En los Estados Unidos, el American Joint Committee on Cancer (AJCC) adoptó este sistema para la estadificación del sarcoma y el College of American Pathologists (CAP) lo usa en los protocolos oncológicos de sarcomas de hueso y tejido blando. En 2020, la OMS publicó una revisión de la clasificación de tumores de tejido blando y hueso. Esta incluyó varias actualizaciones a los esquemas de clasificación, nomenclatura, asignación de grados y estratificación del riesgo existentes. La clasificación revisada incluye entidades descritas recientemente y tiene en cuenta las alteraciones moleculares.[
La clasificación por grados para los tumores de tejido blando es un tema polémico. La clasificación de la OMS del año 2020 representa el consenso de varios patólogos expertos en tejidos blandos y genetistas, así como de oncólogos, radiólogos y cirujanos. Esta edición, además, incorpora aspectos morfológicos e información genética en la clasificación. Por ejemplo, se incluyó una categoría de tumores nuevos llamada neoplasias de células fusiformes con reordenamiento de NTRK, mientras que el fibrosarcoma infantil se excluyó de este grupo. El sarcoma de Ewing se eliminó de la sección de tumores óseos y se incluyó en la sección de sarcomas indiferenciados de células pequeñas de hueso y tejido blando. Esta clasificación refleja los sitios de presentación variable y la variedad de translocaciones observadas en el sarcoma de Ewing. Esta clasificación también separó el sarcoma de Ewing de entidades como los sarcomas con reordenamiento de CIC, los sarcomas con reordenamiento de BCOR y las neoplasias con fusiones del gen EWSR1 que comprometen genes compañeros diferentes a ETS.[
El angioleiomioma se reclasificó bajo los tumores perivasculares.
Con el aumento del uso de técnicas de secuenciación de última generación y un mayor conocimiento de los inhibidores de tirosina–cinasas aprobados de forma reciente que se dirigen a NTRK y a otros genes, se han identificado nuevos subgrupos de lesiones de tejido blando infantiles que se caracterizan por fusiones de cinasas y presentan características morfológicas similares. Es importante identificar estas entidades raras porque algunas de ellas podrían ser susceptibles al tratamiento con nuevos fármacos. A continuación se describen algunos ejemplos de estas lesiones.[
Referencias:
La estadificación clínica tiene una función importante para pronosticar el desenlace clínico y determinar el tratamiento más eficaz del sarcoma de tejido blando infantil. Por ahora, no hay un sistema de estadificación bien aceptado que sea válido para todos los sarcomas infantiles. El sistema del American Joint Committee on Cancer (AJCC) que se usa en adultos no se ha validado en estudios pediátricos.
Aunque no se dispone de un sistema de estadificación estandarizado para los sarcomas de tejido blando no rabdomiosarcomatosos en pediatría, en la actualidad se usan dos sistemas para estadificar este tipo de sarcomas en niños:[
Sistema de estadificación del Intergroup Rhabdomyosarcoma Study
Enfermedad no metastásica
Enfermedad metastásica
Enfermedad recidivante y progresiva
Sistema de estadificación TNM
En la 8ª edición del AJCC Cancer Staging Manual se designó la estadificación según los cuatro criterios de tamaño tumoral, estado ganglionar,
| Categoría T | Sarcoma de tejido blando de tronco, extremidades y retroperitoneo | Sarcoma de tejido blando de cabeza y cuello | Sarcoma de tejido blando de vísceras abdominales o torácicas |
|---|---|---|---|
| a Adaptación de O'Sullivan et al.,[ |
|||
| TX | Tumor primario no evaluable. | Tumor primario no evaluable. | Tumor primario no evaluable. |
| T0 | Sin indicios de tumor primario. | ||
| T1 | Tumor ≤5 cm en su mayor dimensión. | Tumor ≤2 cm. | Tumor limitado al órgano. |
| T2 | Tumor >5 cm y ≤10 cm en su mayor dimensión. | Tumor >2 cm y ≤4 cm. | Diseminación del tumor a tejido fuera del órgano. |
| T2a | Invasión de la serosa o el peritoneo visceral. | ||
| T2b | Diseminación fuera de la serosa (mesenterio). | ||
| T3 | Tumor >10 cm y ≤15 cm en su mayor dimensión. | Tumor >4 cm. | Invasión de otro órgano. |
| T4 | Tumor >15 cm en su mayor dimensión. | Tumor con invasión de estructuras adyacentes. | Compromiso multifocal. |
| T4a | Tumor con invasión orbitaria, invasión a la base del cráneo o la duramadre, invasión del compartimiento visceral central, compromiso de los huesos de la cara o invasión de los músculos pterigoideos. | Multifocal (2 sitios). | |
| T4b | Tumor con invasión del parénquima encefálico, atrapamiento de la arteria carótida, invasión muscular prevertebral o compromiso del sistema nervioso central por diseminación perineural. | Multifocal (3–5 sitios). | |
| T4c | Multifocal (>5 sitios). | ||
| a Adaptación de O'Sullivan et al.,[ |
|
| b Para el sarcoma de tejido blando de vísceras abdominales o torácicas, N0 = no hay compromiso ganglionar o no se conoce el estado ganglionar; N1 = compromiso ganglionar. | |
| N0 | Sin metástasis ganglionares regionales o no se conoce el estado de los ganglios linfáticos.b |
| N1 | Metástasis en ganglios linfáticos regionales.b |
| a Adaptación de O'Sullivan et al.,[ |
|
| b Para el sarcoma de tejido blando de vísceras abdominales o torácicas, M0 = no hay metástasis; M1 = presencia de metástasis. | |
| M0 | Sin metástasis a distancia.b |
| M1 | Metástasis a distancia.b |
| Estadio | T | N | M | Grado |
|---|---|---|---|---|
| T = tumor primario; N = ganglio linfático regional; M = metástasis a distancia. | ||||
| a Adaptación de Yoon et al.[ |
||||
| b Estadio IIIB del sarcoma de tejido blando de retroperitoneo; estadio IV del sarcoma de tejido blando de tronco y extremidades. | ||||
| IA | T1 | N0 | M0 | G1, GX |
| IB | T2, T3, T4 | N0 | M0 | G1, GX |
| II | T1 | N0 | M0 | G2, G3 |
| IIIA | T2 | N0 | M0 | G2, G3 |
| IIIB | T3, T4 | N0 | M0 | G2, G3 |
| IIIB/IVb | Cualquier T | N1 | M0 | Cualquier G |
| IV | Cualquier T | Cualquier N | M1 | Cualquier G |
Sistema de clasificación por grados tumorales patológicos del sarcoma de tejido blando
En la mayoría de los casos de sarcomas de tejido blando, la clasificación histopatológica exacta del sarcoma de tejido blando por sí sola no proporciona información óptima sobre su comportamiento clínico. Por lo tanto, se usan varios parámetros histológicos para el proceso de asignación del grado; entre ellos, los siguientes:
Este proceso se utiliza para mejorar la correlación entre los hallazgos histológicos y el desenlace clínico.[
Es difícil evaluar la validez de un sistema de clasificación por grados en la población pediátrica debido a que estas neoplasias son muy raras. En marzo de 1986, el Pediatric Oncology Group (POG) llevó a cabo un estudio prospectivo sobre los sarcomas de tejido blando infantil no rabdomiosarcomatosos pediátricos y creó el sistema de clasificación por grados del Pediatric Oncology Group. En el análisis del desenlace de los pacientes con sarcomas de tejido blando no rabdomiosarcomatosos localizado, se demostró que los pacientes con tumores de grado 3 tuvieron desenlaces significativamente más precarios que aquellos con lesiones de grado 1 o 2. Este hallazgo indica que el sistema puede predecir con precisión el comportamiento clínico de los sarcomas de tejido blando no rabdomiosarcomatosos.[
Se ha demostrado que los sistemas de clasificación por grados del POG y la Fédération Nationale des Centres de Lutte Contre Le Cancer (FNCLCC) son de valor pronóstico para los sarcomas de tejido blando no rabdomiosarcomatosos en la población pediátrica y en adultos.[
En el ensayo ARST0332 (NCT00346164) del COG se compararon los sistemas de clasificación patológica por grados POG y FNCLCC como parte de una estrategia prospectiva basada en el riesgo. En el estudio se encontró que, además de la profundidad del tumor y del grado de invasión, el grado FNCLCC se asoció de manera directa con la supervivencia sin complicaciones y la supervivencia general.[
El FNCLCC Sarcoma Group se describe a continuación. El sistema de asignación de grados del POG ya no se usa.
Sistema de clasificación por grados de la Fédération Nationale des Centres de Lutte Contre Le Cancer
El sistema de clasificación por grados histológicos de la Fédération Nationale des Centres de Lutte Contre Le Cancer (FNCLCC) se formuló para adultos con sarcoma de tejido blando. El propósito del sistema de clasificación por grados es predecir qué pacientes presentarán metástasis y determinar si se beneficiarían de la quimioterapia posoperatoria.[
Referencias:
Debido a que el sarcoma de tejido blando no rabdomiosarcomatoso infantil es raro, el tratamiento lo debe coordinar un equipo multidisciplinario que incluya oncólogos (pediatra o médico), patólogos, cirujanos y radioncólogos para todos los niños, adolescentes y adultos jóvenes con estos tumores. Además, con el fin de definir mejor la evolución natural del tumor y la respuesta al tratamiento, se deberá considerar la participación de los niños con estas neoplasias raras en protocolos de tratamiento nacionales o institucionales. Para obtener más información sobre ensayos clínicos en curso, consultar el
El Children's Oncology Group (COG) dirigió un ensayo prospectivo no aleatorizado (ARST0332 [NCT00346164]) para pacientes con sarcomas de tejido blando.[
La resección quirúrgica de los tumores primarios se clasificó como sigue:
Los pacientes se asignaron a 1 de los 3 grupos de riesgo siguientes:
Los grupos de tratamiento fueron los siguientes:
La quimioterapia incluyó 6 ciclos de ifosfamida intravenosa (IV) (3 g/m2 por dosis) los días 1 a 3 y 5 ciclos de doxorrubicina IV (37,5 mg/m2 por dosis) los días 1 a 2 cada 3 semanas, con ajuste de la secuencia de acuerdo con el momento de la cirugía o la radioterapia.
El análisis incluyó a 529 pacientes evaluables: riesgo bajo (n = 222), riesgo intermedio (n = 227) y riesgo alto (n = 80). Los pacientes sometidos a cirugía sola (n = 205), radioterapia (n = 17), quimiorradioterapia (n = 111) y quimiorradioterapia neoadyuvante (n = 196).
En el momento de una mediana de seguimiento de 6,5 años (intervalo intercuartílico [IIQ], 4,9–7,9), la tasa de supervivencia sin complicaciones (SSC) a 5 años y la tasa de supervivencia general (SG), por grupo de riesgo, fueron las siguientes:
Los autores concluyeron que las características clínicas previas al tratamiento son útiles para definir el riesgo de fracaso del tratamiento y estratificar a los pacientes jóvenes de sarcoma de tejido blando no rabdomiosarcomatoso para asignarlos a un tratamiento adaptado al riesgo. La mayoría de los pacientes de riesgo bajo se pueden curar sin terapia adyuvante, de manera que evitan las conocidas complicaciones a largo plazo. La supervivencia sigue siendo mejorable para los pacientes de riesgo intermedio y riesgo alto; estos pacientes necesitan tratamientos novedosos.
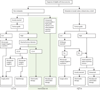
Cirugía
La resección quirúrgica del tumor primario es el tratamiento principal de la mayoría de los sarcomas de tejido blando no rabdomiosarcomatosos. En el estudio del COG ARST0332 (NCT00346164), alrededor del 37 % de los pacientes menores de 30 años se trataron con cirugía sola.[
Después de obtener una biopsia adecuada y establecer el diagnóstico patológico, se deben hacer todos los intentos por resecar el tumor primario. La exhaustividad de la resección predice el desenlace. En el estudio COG ARST0332, las resecciones completas con márgenes negativos al microscopio (R0) produjeron los mejores desenlaces.[
El COG comunicó los resultados del subconjunto de pacientes con NRSTS de grado bajo incluidos en el estudio ARST0332.[
| Grupo de riesgo | Tasa de supervivencia sin complicaciones a 5 años | Tasa de supervivencia general a 5 años |
|---|---|---|
| Riesgo bajo | 90 % | 100 % |
| Riesgo intermedio | 55 % | 78 % |
| Riesgo alto | 25 % | 25 % |
El momento de la cirugía depende de la evaluación de la factibilidad y morbilidad de esta. En el estudio COG ARST0332, los desenlaces fueron casi idénticos para los pacientes de riesgo intermedio que lograron una resección R0 o R1 tras una cirugía inicial o que se hizo después de la quimiorradioterapia neoadyuvante (70 vs. 71 %, respectivamente). Fue más probable que se lograra una resección R0 después de la terapia neoadyuvante.[
Si con la cirugía inicial no se logran obtener márgenes tisulares negativos en el estudio patológico o si la cirugía inicial se llevó a cabo cuando no se sabía que había un cáncer, el paciente se somete a una nueva resección del área afectada para obtener márgenes limpios, aunque no necesariamente amplios.[
Las metástasis ganglionares regionales en el momento del diagnóstico son inusuales y se observan con más frecuencia en pacientes con sarcomas epitelioides y de células claras.[
Radioterapia
Los factores a tomar en cuenta para administrar la radioterapia se basan en la posibilidad de que una cirugía, con quimioterapia o sin esta, permita obtener control local sin pérdida de órganos vitales ni funciones importantes, o sin que cause trastornos cosméticos o psicológicos importantes. Esto variará de acuerdo con los siguientes aspectos:
Es posible administrar la radioterapia de manera preoperatoria o posoperatoria. También se utiliza como terapia definitiva en situaciones poco comunes cuando no se lleva a cabo una resección quirúrgica.[
En determinadas situaciones, es posible aplicar braquiterapia y radiación intraoperatoria.[
Radioterapia preoperatoria
La radioterapia preoperatoria se relacionó con excelentes tasas de control local.[
Radioterapia posoperatoria
También es posible administrar la radioterapia de manera posoperatoria. En general, se indica el uso de radiación en pacientes con márgenes quirúrgicos inadecuados y tumores voluminosos de grado alto.[
Los sarcomas retroperitoneales son particulares porque la radiosensibilidad del intestino a las lesiones hace menos aconsejable la radioterapia posoperatoria.[
Dosis y volumen
El volumen y la dosis de radiación dependen de las características tumorales, quirúrgicas y del paciente descritas antes, así como de los siguientes aspectos:
Las dosis acostumbradas de radiación preoperatoria son de 45 Gy a 50 Gy, y se considera la aplicación de un refuerzo posoperatorio de 10 Gy a 20 Gy si los márgenes de resección son positivos para compromiso macroscópico o microscópico, o cuando se piensa usar braquiterapia cuando se anticipa una resección subtotal. Además, incluso en el entorno preoperatorio, se puede considerar la administración de un refuerzo adicional de radiación a una dosis de 60 Gy en las áreas del tumor que se prevé que tengan riesgo de enfermedad residual microscópica (por ejemplo, áreas del tumor adyacentes a tejidos normales importantes) que no es posible extirpar con márgenes adecuados. Esto se logra con una dosis de refuerzo integrada de forma simultánea (es decir, un área de dosis más alta dentro del volumen de una dosis más baja) o que se administra en un pequeño campo de radiación después de tratar el volumen inicial con una dosis de 45 Gy a 50 Gy. Sin embargo, faltan datos que documenten la eficacia de un refuerzo posoperatorio en áreas con márgenes positivos al microscopio.[
El Children's Oncology Group analizó la recidiva local (RL) de los sarcomas de tejido blando no rabdomiosarcomatosos después de la radioterapia en pacientes tratados en el ensayo ARST0332.[
Los márgenes de radiación suelen ser de 2 cm a 4 cm en el plano longitudinal y abarcan los planos transversales de las fascias.[
Quimioterapia
La función de la quimioterapia posoperatoria sigue siendo poco clara.[
Evidencia (falta de claridad en relación con la quimioterapia posoperatoria):
Terapia dirigida
Se ha contemplado el uso de inhibidores de la angiogénesis y del blanco de la rapamicina en los mamíferos (mTOR) para el tratamiento de sarcomas de tejido blando en adultos, pero no en niños.
Evidencia (terapia dirigida para adultos con sarcoma de tejido blando):
El consorcio de cáncer de COG y NRG Oncology dirigió un ensayo aleatorizado de pazopanib añadido a quimioterapia neoadyuvante (doxorrubicina e ifosfamida) y radioterapia preoperatoria en niños y adultos con sarcoma de tejido blando no rabdomiosarcomatoso. Los pacientes con tumores mayores a 5 cm y enfermedad de grado intermedio o alto eran aptos para participar. El criterio de valoración del ensayo fue la respuesta tumoral patológica después de la terapia adyuvante. La inscripción al estudio se cerró de manera anticipada porque en el análisis interino planificado se observó que se cruzó el límite para una respuesta patológica. Se inscribieron 81 pacientes, pero solo se obtuvieron datos de respuesta para 42 (52 %) (17 pacientes de cada grupo interrumpieron el tratamiento por progresión, toxicidad intolerable, decisión propia o del médico)[
Referencias:
El cáncer en niños y adolescentes es infrecuente, aunque desde 1975 se ha observado un aumento gradual de la incidencia general.[
Para obtener información específica sobre los cuidados médicos de apoyo para niños y adolescentes con cáncer, consultar los resúmenes de
La American Academy of Pediatrics estableció pautas para los centros de oncología pediátrica y su función en el tratamiento de los niños y adolescentes con cáncer.[
Muchas de las estrategias terapéuticas para niños y adolescentes con tumores de tejido blando son similares a las de pacientes adultos, aunque hay diferencias importantes. Por ejemplo, las características biológicas de la neoplasia en pacientes pediátricos a veces difieren mucho de las lesiones en adultos. Además, los procedimientos para conservar un miembro son más difíciles de llevar a cabo en pacientes pediátricos. La morbilidad relacionada con la radioterapia, en particular en lactantes y niños pequeños, puede ser mucho mayor que la observada en adultos.[
En los últimos 20 años, la mejora en los desenlaces a partir de los tratamientos multimodales en adultos y niños con sarcomas de tejido blando ha hecho que aumente la preocupación sobre el potencial de efectos secundarios a largo plazo causados por este tratamiento en niños. Se debe individualizar el tratamiento de los niños y adolescentes con sarcoma de tejido blando no rabdomiosarcomatoso con el fin de aumentar al máximo el control tumoral y reducir la morbilidad a largo plazo. Estos pacientes se deben inscribir en estudios prospectivos en los que se evalúe con precisión cualquier posible complicación.[
Referencias:
Los tumores adipocíticos representan menos del 10 % de las lesiones de tejido blando en pacientes menores de 20 años. Los tumores adipocíticos más comunes en los niños son los lipomas y los lipoblastomas.
En el
| Tumores adipocíticos | Frecuencia[ |
Características epidemiológicas | Sitio preferido | Características histológicas | Alteraciones citogenéticas y moleculares |
|---|---|---|---|---|---|
| M = masculino; F = femenino;HGMA2= «high-mobility group AT-hook 2»;PLAG1= «pleomorphic adenoma gene 1»;MDM2= «mouse double minute 2 homolog»;FUS= «fused in sarcoma»;DDIT3= «DNA damage inducible transcript 3». | |||||
| a Reproducción autorizada de |
|||||
| Benignas | |||||
| Lipoma | 64–70 % (incluye las variantes) | • Solitario: M = F | Tronco. | Capas monótonas de adipocitos maduros. | Cromosomas 12q (HMGA2), 13q y 6p. |
| • Múltiple: M > F | |||||
| • Infrecuente en los primeros 20 años de vida. | |||||
| • Más frecuente entre los 40–60 años. | |||||
| Angiolipoma | 4–28 % | • M > F | Tronco y extremidades. | • Proliferación de adipocitos maduros. | — |
| • Más común al final de la adolescencia y alrededor de los 20 años. | • Proliferación vascular (proliferación capilar con trombos de fibrina). | ||||
| Lipoblastoma | 18–30 % | • M > F | Tronco y extremidades. | • Arquitectura lobulillar. | Reordenamiento del cromosoma 8q (PLAG1). |
| • Zonas de maduración. | |||||
| • <3 años (90 %) | • Células estrelladas primitivas. | ||||
| • Lipoblastos multivacuolados. | |||||
| • Área mixoide con vasos plexiformes prominentes. | |||||
| Hibernoma | 2 % | • M = F | Región dorsal (área escapular), de la pared torácica, axilar e inguinal. | • Arquitectura lobulillar. | Reordenamiento del cromosoma 11q13-21. |
| • Infrecuente en los primeros 20 años de vida (5 %). | • Diferentes tipos de células: células grasas pardas, lipoblastos multivacuolados y células grasas maduras. | ||||
| • El 60 % se presenta entre los 20 y 40 años. | • Red de capilares prominente (menos pronunciada que el lipoblastoma y el liposarcoma mixoide). | ||||
| Intermedio | |||||
| Tumor lipomatoso atípico y liposarcoma bien diferenciado. | Raro | • M = F | Extremidades, cabeza y cuello, tronco. | • Proliferación de adipocitos maduros. | Anillo supernumerario y cromosoma marcador gigante 12q14-15 (MDM2). |
| • Es sumamente infrecuente en niños (asociado con el síndrome de Li-Fraumeni). | • Variación significativa de tamaño. | ||||
| • Incidencia máxima entre los 60 y 70 años. | • Núcleos hipercromáticos con atipia. | ||||
| Maligno | |||||
| Liposarcoma mixoide | 4 % | • F > M | Extremidades, tronco, región de la cabeza y el cuello, y región abdominal. | • Arquitectura nodular. | t(12;16)(q13;p11) recurrente que produce la fusión génicaFUS::DDIT3. |
| • Mezcla de células no lipogénicas redondas o fusiformes, además de lipoblastos. | |||||
| • El liposarcoma más común en niños (10 a 20 años), pero el menos frecuente en los adultos. | • Estroma mixoide prominente con vasculatura en alambrada. | ||||
| • Variantes en niños: subtipos pleomórfico y de células fusiformes. | |||||
| • Incidencia máxima entre los 40 y 60 años. | • La progresión al tipo morfológico de células redondas es infrecuente en niños. | ||||
| Liposarcoma desdiferenciado. | Raro | • Se notificó en un niño de 8 años con un liposarcoma bien diferenciado.[ |
• Extremidad inferior en un solo informe de caso de paciente pediátrico.[ |
• Transición de un liposarcoma bien diferenciado a un sarcoma no lipogénico de grado alto. | Anillo supernumerario y cromosoma marcador gigante 12q14-15 (MDM2). |
| • La desdiferenciación se presenta hasta en el 10 % de los liposarcomas bien diferenciados en adultos. | • Retroperitoneo (adultos). | • Diferenciación heterogénea (5–10 %). | |||
| • Incidencia máxima entre los 60 y 70 años. | |||||
| Liposarcoma pleomórfico | Infrecuente o no notificado | • La incidencia máxima del liposarcoma pleomórfico ocurre entre los 70 y 80 años. | • Extremidades (adultos). | • Lipoblastos pleomórficos. | — |
| • El subtipo se notificó en los entornos de los síndromes de Li-Fraumeni[ |
• Fondo de sarcoma pleomórfico de grado alto (no lipogénico). | ||||
Liposarcoma bien diferenciado, sin otra indicación
El liposarcoma es poco frecuente en la población pediátrica y representa el 3 % de los sarcomas de tejido blando en pacientes menores de 20 años (consultar el
En una revisión de 182 pacientes pediátricos con sarcomas de tipo adulto, solo 14 recibieron un diagnóstico de liposarcoma.[
En una revisión bibliográfica de 275 casos de liposarcoma infantil, se observó que:[
Cuadro clínico inicial
La mayoría de los liposarcomas en niños y adolescentes son de grado bajo y se localizan a nivel subcutáneo. Las metástasis ganglionares son infrecuentes y la mayoría de las metástasis son pulmonares. Es más probable que los tumores que surgen en la periferia sean de grado bajo y mixoides. Los tumores que surgen a nivel central tienen más probabilidades de ser de grado alto, pleomórficos y de manifestarse inicialmente con metástasis, o recidivar con metástasis.
Clasificación histopatológica
La clasificación de la Organización Mundial de la Salud (OMS) para el liposarcoma es la siguiente:[
Alteraciones genómicas
Pronóstico
Los tumores centrales o de grado más alto se relacionan con un riesgo de muerte significativamente más alto. En una revisión retrospectiva internacional, la tasa de supervivencia a 5 años fue del 42 % en pacientes con tumores centrales. De 10 pacientes con liposarcoma mixoide pleomórfico, 7 murieron por la enfermedad.[
Tratamiento del liposarcoma
Las opciones de tratamiento del liposarcoma son las siguientes:
Cirugía
La cirugía es el tratamiento más importante para el liposarcoma. Después de una resección quirúrgica completa de un liposarcoma bien diferenciado o mixoide, las tasas de supervivencia sin complicaciones (SSC) y de supervivencia general (SG) son aproximadamente del 90 %.[
Quimioterapia
La quimioterapia se ha utilizado para disminuir el tamaño del liposarcoma antes de la cirugía a fin de facilitar la resección completa, en particular, en los tumores centrales.[
Hay muy pocos datos que respalden el uso de la trabectedina en pacientes pediátricos.[
El tratamiento con eribulina, un inhibidor de la dinámica de los microtúbulos que no pertenece al grupo de los taxanos, mejoró de manera significativa la supervivencia en pacientes adultos con liposarcoma recidivante, en comparación con la dacarbazina. La mediana de SG fue de 15,6 meses en los pacientes que recibieron eribulina versus 8,4 meses en los pacientes que recibieron dacarbazina. Las diferencias en la supervivencia fueron aún mayores en pacientes con liposarcoma pleomórfico y desdiferenciado. La eribulina fue eficaz para prolongar la supervivencia de los pacientes con tumores de grado alto o intermedio.[
Cirugía y radioterapia
La radioterapia pre o posoperatoria también se toma en consideración, en función de las consecuencias estéticas o funcionales del tratamiento adicional con cirugía y radioterapia.[
Terapia dirigida
En un estudio multicéntrico de un solo grupo de fase II, 41 pacientes adultos con liposarcoma de grado alto o intermedio irresecable o metastásico se trataron con pazopanib en una dosis diaria de 800 mg.[
Referencias:
Hay varios subtipos de tumores osteocondrales, entre ellos los siguientes:
Condrosarcoma mesenquimatoso extraesquelético
Las neoplasias óseas y condromatosas representan el 0,8 % de los sarcomas de tejido blando en los pacientes menores de 20 años (consultar el
Características histopatológicas y alteraciones genómicas
El condrosarcoma mesenquimatoso es un tumor raro que se caracteriza por células redondas pequeñas y cartílago hialino que suele afectar a adultos jóvenes.
Se ha establecido una relación entre el condrosarcoma mesenquimatoso y el reordenamiento cromosómico constante. En un análisis retrospectivo de casos de condrosarcoma mesenquimatoso, se identificó una fusión génica HEY1::NCOA2 en 10 de 15 muestras analizadas.[
En un estudio retrospectivo se analizaron 13 pacientes con condrosarcoma mesenquimatoso; todos ellos con fusiones génicas HEY1::NCOA2 confirmadas.[
Factores pronósticos y pronóstico
En una encuesta retrospectiva llevada a cabo en instituciones europeas, se identificó a 113 niños y adultos con condrosarcoma mesenquimatoso. Los factores relacionados con un mejor desenlace fueron los siguientes:[
En un análisis retrospectivo con datos del Surveillance, Epidemiology, and End Results (SEER) Program desde 1973 hasta 2011, se identificó a 205 pacientes con condrosarcoma mesenquimatoso; 82 pacientes tenían tumores primarios esqueléticos y 123 pacientes tenían tumores extraesqueléticos.[
En una revisión retrospectiva de una sola institución se identificaron 43 casos de condrosarcoma mesenquimatoso desde 1979 hasta 2010.[
Tratamiento del condrosarcoma mesenquimatoso extraesquelético
Las opciones de tratamiento del condrosarcoma mesenquimatoso extraesquelético son las siguientes:
En una revisión de 15 pacientes menores de 26 años incluidos en los protocolos del German Cooperative Soft Tissue Sarcoma Study Group (11 con lesiones de tejido blando) y del German-Austrian-Swiss Cooperative Osteosarcoma Study Group (4 con lesiones óseas primarias), se indicó que es necesaria una resección quirúrgica completa o una resección incompleta seguida de radioterapia, para el control local.[
En una revisión retrospectiva de una sola institución, se identificó a 12 pacientes pediátricos con condrosarcoma mesenquimatoso.[
En un estudio japonés de pacientes con condrosarcoma mixoide extraesquelético y condrosarcoma mesenquimatoso, los pacientes se asignaron al azar a un tratamiento con trabectedina o al mejor cuidado médico de apoyo.[
Osteosarcoma extraesquelético
El osteosarcoma extraesquelético es sumamente infrecuente en niños y adolescentes. Las neoplasias óseas y condromatosas representan el 0,8 % de los sarcomas de tejido blando en los pacientes menores de 20 años (consultar el
Alteraciones genómicas
En una revisión de 32 pacientes adultos con osteosarcoma extraesquelético se observaron varias alteraciones uniformes.[
Factores pronósticos y pronóstico
El osteosarcoma extraesquelético se relaciona con un riesgo alto de recidiva local y metástasis pulmonar.[
En una revisión retrospectiva de una sola institución se identificó a 43 pacientes con osteosarcoma extraesquelético: 37 pacientes tenían enfermedad localizada y 6 pacientes presentaban enfermedad metastásica. La mediana de edad fue de 55 años (intervalo de edad, 7–81 años). El 75 % de los pacientes recibieron quimioterapia.[
En una revisión de 274 pacientes con osteosarcoma extraesquelético, la mediana de edad en el momento del diagnóstico fue de 57 años (intervalo, 12–91 años).[
La European Musculoskeletal Oncology Society realizó un análisis retrospectivo de 266 pacientes con osteosarcoma extraesquelético aptos y tratados entre 1981 y 2014. Cincuenta pacientes (19 %) presentaron enfermedad metastásica.[
En un análisis de datos del SEER Program, desde 1973 hasta 2009, se identificaron 256 pacientes (6 %) con osteosarcoma extraesquelético entre 4173 pacientes con osteosarcoma de grado alto.[
Tratamiento del osteosarcoma extraesquelético
Las opciones de tratamiento del osteosarcoma extraesquelético son las siguientes:
Los regímenes quimioterapéuticos típicos que se usan para el osteosarcoma incluyen una combinación de cisplatino, doxorrubicina, dosis altas de metotrexato e ifosfamida.[
Para obtener más información sobre el tratamiento del osteosarcoma extraóseo, incluso las opciones de quimioterapia, consultar
Referencias:
Hay varios subtipos de tumores fibroblásticos y miofibroblásticos, entre ellos los siguientes:
Fibromatosis tipo desmoide
La fibromatosis tipo desmoide antes se llamaba tumor desmoide o fibromatosis agresiva.
La fibromatosis tipo desmoide tiene un potencial muy bajo de producir metástasis. Los tumores infiltran a nivel local y lograr el control quirúrgico es difícil por la necesidad de conservar las estructuras normales.
La fibromatosis tipo desmoide tiene un potencial alto de recidiva local. Estos tumores tienen una evolución natural muy variable, incluso hay ejemplos bien documentados de regresión espontánea.[
Alteraciones genómicas
La mayoría de tumores desmoides son esporádicos, pero una proporción baja se asocia con una variante del gen APC (vinculado con pólipos intestinales e incidencia alta de cáncer de colon). En un estudio de 519 pacientes mayores de 10 años con diagnóstico de fibromatosis tipo desmoide, se encontró que 39 pacientes (7,5 %, por una posible subestimación) tenían poliposis adenomatosa familiar (PAF).[
Se han observado variantes del exón 3 del gen CTNNB1 en más del 80 % de los casos de fibromatosis tipo desmoide. La variante 45F en el exón 3 del gen CTNNB1 se ha vinculado con aumento del riesgo de recidiva de la enfermedad.[
En la actualidad, no se cuenta con recomendaciones generales sobre pruebas genéticas en niños con fibromatosis tipo desmoide. Las características moleculares y patológicas del tumor solo orientan la detección.
Si se encuentran antecedentes familiares de cáncer de colon, hay hiperplasia congénita del epitelio pigmentario de la retina [
Los tumores desmoides pediátricos a veces albergan otras variantes de los genes AKT, TP53 y RET, así como la variante BRAF V600E.[
Tratamiento de la fibromatosis tipo desmoide
Es muy difícil evaluar el beneficio de las intervenciones terapéuticas para la fibromatosis tipo desmoide, porque esta enfermedad tiene una evolución natural muy variable, y se observan regresiones parciales hasta en el 20 % de los pacientes.[
Las opciones de tratamiento de la fibromatosis tipo desmoide son las siguientes:
Observación
Debido a la evolución natural variable de los tumores desmoides, como se describió antes, la observación a veces es una opción viable. Este es, sobre todo, el caso de las lesiones asintomáticas, las lesiones que no representan un peligro para los órganos vitales y los tumores que se resecan de forma incompleta.[
Se organizó una reunión mundial de consenso de expertos en sarcoma con experiencia en tumores desmoides pediátricos y de adultos con el fin de definir el tratamiento correcto. El Desmoid Tumor Working Group indicó que un abordaje de vigilancia activa inicial no afectaba la eficacia de tratamientos posteriores. Se indicó que el tratamiento activo solo debía considerarse en casos de progresión persistente. La vigilancia activa incluye el control continuo con imágenes por resonancia magnética (IRM) iniciales 1 a 2 meses después del diagnóstico e imágenes posteriores a intervalos de 3 a 6 meses. Se deben tomar decisiones encaminadas a iniciar un tratamiento activo cuando la enfermedad afecta estructuras vitales, como el mesenterio o la región de la cabeza y el cuello, que puedan causar morbilidad significativa.[
Evidencia (observación vs. cirugía inicial):
Se ha cuestionado la falta de intervención quirúrgica o de otro tipo. En el Toronto Hospital for Sick Children se evaluó la repercusión emocional en los pacientes con tumores desmoides al regresar para visitas regulares a un centro oncológico con el fin de someterse a tomografía computarizada (TC) o IRM y consultas de seguimiento. Las personas con tumores desmoides presentaban grados más altos de ansiedad, incluso cuando se los comparaba con pacientes de sarcoma; esto no disminuyó con el tratamiento y continuó durante todo el seguimiento.[
Quimioterapia para tumores recidivantes o irresecables
Los siguientes regímenes de quimioterapia se han empleado para tratar la fibromatosis tipo desmoide:
Inhibidores de tirosina–cinasas
La terapia dirigida se ha utilizado para el tratamiento de niños y adultos con fibromatosis tipo desmoide.
Evidencia (sorafenib):
Evidencia (pazopanib):
Inhibidores de la vía NOTCH o de la gamma-secretasa
La vía NOTCH se ha relacionado con la formación de tumores desmoides.[
Evidencia (nirogacestat):
Antiinflamatorios no esteroideos
Los antiinflamatorios no esteroideos (AINE), como el sulindac, se han utilizado en casos aislados de fibromatosis tipo desmoide; las respuestas observadas fueron por lo general de estabilización de la enfermedad.[
Tratamiento antiestrogénico
El tratamiento antiestrogénico, por lo general con tamoxifeno y sulindac, también produjo estabilización de la enfermedad.[
Cirugía
La resección quirúrgica se debe usar con cautela en los pacientes con tumores desmoides porque hay regresión espontánea en hasta el 20 % de los casos. Se recomienda la resección quirúrgica cuando el crecimiento del tumor amenaza la integridad de las vías respiratorias o cuando hay síntomas persistentes, como el dolor. En caso contrario se prefiere una estrategia de conducta expectante.
Si se opta por la cirugía, la intención es lograr márgenes limpios. No obstante, en una revisión retrospectiva de niños sometidos a cirugía por fibromatosis tipo desmoide en el St. Jude Children's Research Hospital (SJCRH) no se notificó ninguna correlación entre los márgenes quirúrgicos y el riesgo de recidiva.[
Radioterapia
Se ha utilizado radiación para la fibromatosis tipo desmoide irresecable y sintomática o en el ámbito posoperatorio después de una resección tumoral inadecuada cuando la progresión hubiese causado consecuencias patológicas. Las posibles complicaciones a largo plazo de la radioterapia, en especial las neoplasias subsiguientes, hacen que esta modalidad sea menos atractiva para los pacientes más jóvenes.[
Se puede considerar la radioterapia posoperatoria cuando la recidiva o la progresión implicaría una cirugía adicional que podría causar compromiso funcional o cosmético, siempre y cuando la radiación se considere aceptable en términos de morbilidad.
Opciones de tratamiento en evaluación clínica
La información en inglés sobre los ensayos clínicos patrocinados por el Instituto Nacional del Cáncer (NCI) se encuentra en el
Dermatofibrosarcoma protuberante, sin otra indicación
El dermatofibrosarcoma es un tumor raro que se presenta en todos los grupos de edad, pero muchos de los casos se notifican en niños.[
El 95 % de los pacientes se sometió a cirugía. La tasa de supervivencia general (SG) fue del 100 % a los 5 años, del 98 % a los 15 años y del 97 % a los 30 años. La supervivencia de los hombres fue más baja, en comparación con la de las mujeres (P < 0,05).[
Alteraciones genómicas
El tumor tiene una translocación cromosómica t(17;22)(q22;q13) constante en la que se yuxtapone el gen COL1A1 con el gen PDGFRB.
Tratamiento del dermatofibrosarcoma protuberante
Se publicaron directrices para la evaluación diagnóstica y el tratamiento del dermatofibrosarcoma protuberante.[
Las opciones de tratamiento del dermatofibrosarcoma protuberante son las siguientes:
Cirugía con radioterapia o sin esta
La mayoría de los pacientes con tumores de dermatofibrosarcoma pueden curarse con una resección quirúrgica completa. Una resección amplia con márgenes negativos, una operación de Mohs o una operación de Mohs modificada prevendrán la recidiva de la mayoría de los tumores.[
Evidencia (cirugía):
En revisiones retrospectivas, la radioterapia posoperatoria después de la resección incompleta quizás fue el factor que disminuyó la probabilidad de recidiva.[
Terapia dirigida (imatinib)
Cuando no es posible la resección quirúrgica o el tumor es recidivante, el tratamiento con imatinib ha sido eficaz en adultos.[
Evidencia (imatinib):
Tumor miofibroblástico inflamatorio y sarcoma miofibroblástico inflamatorio epitelioide
El tumor miofibroblástico inflamatorio es un tumor mesenquimatoso raro que se presenta sobre todo en niños y adolescentes.[
Cuadro clínico inicial
Los tumores miofibroblásticos inflamatorios son tumores raros que afectan los tejidos blandos y las vísceras de niños y adultos jóvenes.[
El sarcoma miofibroblástico inflamatorio epitelioide es un subtipo poco común de tumores miofibroblásticos inflamatorios que exhibe predominio masculino y que se puede presentar desde la lactancia hasta la edad adulta.[
Alteraciones genómicas
Cerca de la mitad de los tumores miofibroblásticos inflamatorios exhiben una variante clonal que activa el gen ALK (codificador de un receptor tirosina–cinasa) en el cromosoma 2p23.[
La mayoría de los casos de sarcoma miofibroblástico inflamatorio epitelioide tienen fusiones génicas RANBP2::ALK. También se notificaron fusiones génicas RRBP1::ALK.[
Se identificaron las fusiones de cinasas ROS1 y PDGFRB en 8 de 11 pacientes (73 %) con pruebas inmunohistoquímicas negativas para ALK.[
Pronóstico
Los tumores miofibroblásticos inflamatorios recidivan con frecuencia, pero rara vez son metastásicos.[
El sarcoma miofibroblástico inflamatorio epitelioide es un tumor agresivo que, por lo general, se trata con cirugía. Antes de que el inhibidor de ALK estuviera disponible, era frecuente la progresión de la enfermedad y las tasas de mortalidad eran elevadas.[
Tratamiento del tumor miofibroblástico inflamatorio
Las opciones de tratamiento del tumor miofibroblástico inflamatorio son las siguientes:
Cirugía y quimioterapia
La extirpación quirúrgica completa, cuando es posible, es el tratamiento de elección.[
Evidencia (cirugía con quimioterapia o sin esta):
El beneficio de la quimioterapia se ha notificado en informes de casos.[
Terapia con corticoesteroides o terapia con antiinflamatorios no esteroideos
Hay informes de casos de respuesta a los corticoesteroides o a los antiinflamatorios no esteroideos (AINE).[
Terapia dirigida (inhibidores de ALK)
Los tumores miofibroblásticos inflamatorios respondieron al tratamiento con inhibidores de ALK, de la siguiente manera:
Crizotinib
Evidencia (crizotinib):
La Administración de Alimentos y Medicamentos de los Estados Unidos (FDA) aprobó el crizotinib para pacientes de 1 año o más con tumores miofibroblásticos inflamatorios irresecables, recidivantes o resistentes al tratamiento con ALK.
Ceritinib
Evidencia (ceritinib):
Alectinib
En un informe de caso se describió el tratamiento exitoso de un paciente con un tumor miofibroblástico inflamatorio y una fusión génica FN1::ALK al recibir alectinib, un inhibidor de ALK de segunda generación.[
Para obtener información sobre el tratamiento de este tumor en los pulmones, consultar
Fibrosarcoma infantil
Hay dos tipos distintos de fibrosarcoma en niños y adolescentes:
Estos tipos de fibrosarcoma corresponden a 2 diagnósticos patológicos diferenciados y exigen diferente tratamiento.
Cuadro clínico inicial
El fibrosarcoma infantil suele presentarse en niños menores de 1 año. Por lo general, este tumor surge como una masa de crecimiento rápido que, a menudo, se observa en el momento del nacimiento o incluso en la ecografía prenatal. Es frecuente que estos tumores sean muy voluminosos en el cuadro clínico inicial.[
La incidencia de metástasis en el momento del diagnóstico de estos tumores es baja.
Alteraciones genómicas
El tumor por lo general tiene una translocación citogenética t(12;15)(p13;q25) característica que da lugar a la fusión génica ETV6::NTRK3. El fibrosarcoma infantil comparte esta translocación y tiene un aspecto histológico prácticamente idéntico al nefroma mesoblástico.
En ocasiones, el fibrosarcoma infantil se presenta en niños de hasta 4 años. Se identificó un tumor con características morfológicas similares en niños más grandes; en estos niños, los tumores no exhiben la fusión ETV6::NRTK3, que es característica de los pacientes más jóvenes.[
La Associazione Italiana Ematologia Oncologia Pediatrica analizó una cohorte de 44 pacientes pediátricos con tumores clasificados como fibrosarcomas infantiles o nefromas mesoblásticos congénitos. Con el fin de identificar nuevos eventos iniciadores, se analizaron mediante secuenciación de RNA 8 tumores mesenquimatosos infantiles similares a fibrosarcomas que obtuvieron un resultado negativo para el gen de fusión ETV6::NTRK3. Se identificaron 3 genes de fusión que involucraban a RAF1: GOLGA4::RAF1, LRRFIP2::RAF1 y CLIP1::RAF1. Las 3 proteínas de fusión conservaron todo el dominio catalítico de la cinasa RAF1.[
Tratamiento del fibrosarcoma infantil
Las opciones de tratamiento del fibrosarcoma infantil son las siguientes:
Cirugía, observación o quimioterapia
La resección completa es curativa en la mayoría de los pacientes con fibrosarcoma infantil. No obstante, el gran tamaño de la lesión hace que con frecuencia sea imposible llevar a cabo una resección sin consecuencias funcionales importantes. Por ejemplo, a menudo se necesita una amputación para los tumores de las extremidades con el fin de lograr una resección completa.
Un grupo pediátrico europeo notificó que la observación también es una opción para pacientes con enfermedad de grado II después de una cirugía.[
Se notificó un caso poco frecuente de regresión espontánea sin tratamiento.[
La quimioterapia preoperatoria ha hecho posible un abordaje quirúrgico más conservador. Los fármacos activos en este entorno incluyen vincristina, dactinomicina, ciclofosfamida e ifosfamida.[
Terapia dirigida
Crizotinib
Evidencia (crizotinib):
Larotrectinib
El larotrectinib es un inhibidor oral competitivo del ATP de las TRK A, B y C.
Evidencia (larotrectinib):
Otros inhibidores de TRK
Opciones de tratamiento en evaluación clínica
La información en inglés sobre los ensayos clínicos patrocinados por el NCI se encuentra en el
Fibrosarcoma, sin otra indicación
Estos tumores carecen de la translocación que se observa en los fibrosarcomas infantiles. Se manifiestan como la mayoría de tumores no rabdomiosarcomatosos y el abordaje de tratamiento es similar.
Mixofibrosarcoma
El mixofibrosarcoma es una lesión rara, en especial en niños. Por lo general, se trata con resección quirúrgica completa.
Sarcoma fibromixoide de grado bajo
El sarcoma fibromixoide de grado bajo es una neoplasia de tejidos blandos engañosa en el análisis histológico, que afecta en su mayoría a adultos jóvenes y de mediana edad. Por lo general, se encuentra de manera profunda en las extremidades.[
En un ensayo del Children's Oncology Group (COG) (ARST0332 [NCT00346164]) se inscribió a 11 pacientes con este tipo de tumor. La mediana de edad en el momento del diagnóstico fue de 13 años y los varones fueron los más afectados. Los sitios tumorales más frecuentes fueron las extremidades superiores e inferiores (n = 9). Ninguno de los pacientes presentó recidiva de la enfermedad local ni a distancia al cabo de una mediana de seguimiento de hasta 2,7 años.[
Alteraciones genómicas
El sarcoma fibromixoide de grado bajo se caracteriza por una translocación génica FUS::CREB3L2 y, en raras ocasiones, translocaciones génicas alternativas como FUS::CREB3L1 y EWSR1::CREB3L1.[
Pronóstico
En una revisión de 33 pacientes (3 menores de 18 años) con sarcoma fibromixoide de grado bajo, 21 pacientes presentaron una recidiva local después de intervalos de hasta 15 años (mediana, 3,5 años). Se observaron metástasis hasta 45 años (mediana, 5 años) después del diagnóstico en 15 pacientes, los órganos de metástasis más frecuentes fueron los pulmones y la pleura. Este hallazgo acentúa la necesidad de seguimiento continuado para estos pacientes.[
En otro informe, 14 de 73 pacientes eran menores de 18 años. En esta serie de seguimiento relativamente corto (mediana de 24 meses), solo 8 de 54 pacientes sometidos a un seguimiento adecuado presentaron recidiva local (9 %) o a distancia (6 %). Este informe indicó que el comportamiento de este tumor podría ser mucho mejor de lo que se notificó antes.[
Tratamiento del sarcoma fibromixoide de grado bajo
Las opciones de tratamiento del sarcoma fibromixoide de grado bajo son las siguientes:
El sarcoma fibromixoide de grado bajo no es muy quimiosensible, y la poca información disponible indica que el tratamiento de elección es quirúrgico.[
Evidencia (cirugía):
Hay pocos datos sobre el uso de quimioterapia o radioterapia para esta enfermedad. En un informe se indica que la trabectedina puede ser eficaz para el tratamiento del sarcoma fibromixoide de grado bajo.[
Fibrosarcoma epitelioide esclerosante
El fibrosarcoma epitelioide esclerosante es un sarcoma maligno raro que suele albergar fusiones en el gen EWSR1 y tiene una evolución clínica muy maligna. El tumor responde de manera precaria a la quimioterapia.[
Características genómicas
El fibrosarcoma epitelioide esclerosante por lo general alberga la fusión génica EWSR1::CREB3L1. Sin embargo, EWSR1 quizás se una a otros compañeros de fusión, como CREB3L2 y CREB3L3.[
Tratamiento del fibrosarcoma epitelioide esclerosante
Las opciones de tratamiento del fibrosarcoma epitelioide esclerosante son las siguientes:
El tumor responde de manera precaria a la quimioterapia.[
Referencias:
Hay varios subtipos de tumores de músculo esquelético, entre ellos los siguientes:
Rabdomiosarcoma
Para obtener más información, consultar
Ectomesenquimoma
El ectomesenquimoma es un tumor de músculo esquelético raro que casi siempre ocurre en la niñez. Se trata de un sarcoma de tejido blando bifenotípico con componentes mesenquimatosos y ectodérmicos.
En una revisión retrospectiva de una sola institución se identificaron 7 casos de ectomesenquimoma maligno.[
Características histológicas y alteraciones genómicas
En una revisión retrospectiva de una sola institución con 6 pacientes de ectomesenquimoma maligno, se identificó el rabdomiosarcoma como el elemento mesenquimatoso en 5 de los 6 tumores.[
En una revisión retrospectiva de una sola institución se identificaron 7 casos de ectomesenquimoma maligno.[
Tratamiento del ectomesenquimoma
Las opciones de tratamiento del ectomesenquimoma son las siguientes:
El Cooperative Weichteilsarkom Studiengruppe (CWS) informó sobre 6 pacientes (edades de 0,2 a 13,5 años) registrados en el transcurso de 14 años.[
El European Pediatric Soft Tissue Sarcoma Study Group (EpSSG) identificó a 10 pacientes con ectomesenquimoma en una base de datos prospectiva.[
Referencias:
Leiomiosarcoma, sin otra indicación
El leiomiosarcoma representa el 2 % de los sarcomas de tejido blando en pacientes menores de 20 años (consultar el
Factores de riesgo
De 43 niños con VIH/SIDA que presentaron tumores, 8 tenían un leiomiosarcoma relacionado con el virus de Epstein-Barr.[
Tratamiento del leiomiosarcoma
No hay opciones de tratamiento estándar para el leiomiosarcoma en pacientes pediátricos.
La trabectedina se ha estudiado en adultos con leiomiosarcoma. No hay estudios en los que se use trabectedina para tratar el leiomiosarcoma en pacientes pediátricos.
Los resultados de los estudios en adultos son los siguientes:
Referencias:
Tumor fibrohistiocítico plexiforme
El tumor fibrohistiocítico plexiforme es un tumor raro de grado bajo a intermedio que afecta, con mayor frecuencia, a niños y adultos jóvenes. La mediana de edad en el momento de la presentación oscila entre 8 y 14,5 años; sin embargo, el tumor se describió en pacientes de tan solo 3 meses.[
Cuadro clínico inicial
Por lo general, el tumor se presenta como una masa indolora en la piel o el tejido subcutáneo y, con mayor frecuencia, afecta las extremidades superiores, como los dedos, la mano o la muñeca.[
Alteraciones genómicas
No se detectaron anomalías cromosómicas consistentes, pero se notificó una translocación t(4;15)(q21;q15).[
Tratamiento del tumor fibrohistiocítico plexiforme
Las opciones de tratamiento del tumor fibrohistiocítico plexiforme son las siguientes:
La cirugía es el tratamiento de elección, pero se notificó recidiva local en un 12 % a un 50 % de los casos.[
Referencias:
Hay varios subtipos de tumores de vaina de nervio periférico, como los siguientes:
Tumor maligno de vaina de nervio periférico, sin otra indicación
Los tumores malignos de vaina de nervio periférico representan el 5 % de los sarcomas de tejido blando en pacientes menores de 20 años (consultar el
Factores de riesgo
El tumor maligno de vaina de nervio periférico en ocasiones aparece de manera esporádica en niños con neurofibromatosis de tipo 1 (NF1).[
Se notificó un caso raro de un niño con neurofibromatosis de tipo 2 (NF2) confirmada y 1 neurofibroma benigno que presentó 5 recidivas. Durante ese periodo, las lesiones progresivamente perdieron marcadores (como S-100) y adquirieron signos definitivos de transformación a un tumor maligno de vaina de nervio periférico, documentado por múltiples marcadores, incluso el primer ejemplo de NOTCH2 en esta enfermedad.[
Características histológicas, evaluación diagnóstica y alteraciones genómicas
La patogénesis molecular de los tumores malignos de vaina de nervio periférico en adultos manifiesta variantes inactivadoras de al menos 3 vías, como en la de NF1, CDKN2A, CDKN2B, y en componentes centrales del complejo PRC2. Se notificaron alteraciones similares en tumores pediátricos.[
En el Memorial Sloan Kettering Cancer Center se estudió la documentación de archivo y consulta de 64 pacientes pediátricos y adultos jóvenes (20 años o menos).[
Factores pronósticos y pronóstico
Los factores relacionados con un pronóstico favorable son los siguientes:[
Los factores relacionados con un pronóstico desfavorable son los siguientes:[
La presencia de NF1 parece estar relacionada con un pronóstico desfavorable, pero los datos son contradictorios.[
En los pacientes con enfermedad localizada del estudio del MD Anderson Cancer Center, no se observó una diferencia significativa en el desenlace entre los pacientes con NF1 y aquellos sin NF1.[
En el estudio del French Sarcoma Group, se relacionó la NF1 con otras características de pronóstico precario, pero no fue un factor de predicción independiente de un desenlace precario.[
El Cooperative Weichteilsarkom Studiengruppe (CWS) notificó una revisión retrospectiva de pacientes con tumor maligno de vaina de nervio periférico tratados en 5 ensayos consecutivos del CWS.[
Tratamiento del tumor maligno de vaina de nervio periférico
Las opciones de tratamiento del tumor maligno de vaina de nervio periférico son las siguientes:
Cirugía antes de la radioterapia o después de esta
La resección quirúrgica completa del tumor, cuando es posible, es el tratamiento de elección.
La función de la radioterapia es difícil de evaluar, pero no se puede asegurar un control local duradero de un residuo tumoral microscópico posoperatorio identificado después de la radioterapia.
Quimioterapia
La quimioterapia ha producido respuestas objetivas en niños con tumor maligno de vaina de nervio periférico.
Evidencia (quimioterapia):
Para los pacientes que recibieron quimioterapia, el tratamiento incluyó 4 cursos de ifosfamida con doxorrubicina y 2 cursos de ifosfamida simultáneos con radioterapia (50,4–54 Gy).
Tumor maligno de vaina de nervio periférico recidivante
En un análisis de 120 pacientes inscritos en protocolos pediátricos italianos entre 1979 y 2004, se identificó a 73 pacientes menores de 21 años con tumor maligno de vaina de nervio periférico recidivante. Las opciones de tratamiento incluyeron cirugía, radioterapia y quimioterapia.[
En un estudio retrospectivo se evaluaron 9 pacientes con tumor maligno de vaina de nervio periférico irresecable o metastásico (7 pacientes tratados antes) tratados con selinexor con doxorrubicina o sin esta. De los pacientes, 3 exhibieron una respuesta parcial que duró de 3 a más de 8 meses, y 4 pacientes presentaron enfermedad estable.[
Opciones de tratamiento en evaluación clínica
La información en inglés sobre los ensayos clínicos patrocinados por el Instituto Nacional del Cáncer (NCI) se encuentra en el
A continuación, se presenta un ejemplo de un ensayo clínico nacional o institucional en curso:
Tumor tritón maligno
En la actualidad, los tumores tritón malignos se clasifican como una variante de los tumores malignos de vaina de nervio periférico. Se presentan con mayor frecuencia en pacientes con NF1 y constan de componentes neurogénicos y rabdomioblásticos.[
Referencias:
Hay varios subtipos de tumores pericíticos (perivasculares), entre ellos los siguientes:
Miopericitoma
El hemangiopericitoma infantil, un subtipo de miopericitoma, es un tumor muy vascularizado de origen incierto.
Entre los niños con hemangiopericitomas, los menores de 1 año tienen un pronóstico más favorable que los mayores de 1 año.[
Características histológicas
En el análisis histológico, los hemangiopericitomas contienen células redondas o fusiformes empaquetadas alrededor de una vasculatura compleja con muchas ramificaciones. Con frecuencia hay hialinización. Los hemangiopericitomas infantiles tienen características histológicas similares, pero muchos son multilobulares con vasculatura por fuera de la masa tumoral.[
Tratamiento y desenlace del hemangiopericitoma infantil
Las opciones de tratamiento del hemangiopericitoma infantil son las siguientes:
Evidencia (quimioterapia):
En varios estudios se notificaron sarcomas de tejido blando en niños más parecidos a la miofibromatosis infantil o el hemangiopericitoma.[
Miofibromatosis infantil
La miofibromatosis infantil es un tumor fibroso de la lactancia y la niñez que aparece con más frecuencia en los primeros 2 años de vida.[
La lesión se puede presentar como un solo nódulo subcutáneo (miofibroma) que compromete con mayor frecuencia la región de la cabeza y el cuello, o las lesiones pueden afectar múltiples áreas de la piel, los músculos y los huesos (miofibromatosis).[
Alteraciones genómicas y pruebas genéticas
Se han identificado variantes somáticas de ganancia de función en PDGFRB en casos esporádicos de miofibromatosis infantil, entre ellas, variantes puntuales activadoras, indels en el marco de lectura y duplicaciones.[
Se ha descrito una forma autosómica dominante hereditaria de la miofibromatosis infantil. Se asocia con variantes germinales del gen PDGFRB, la variante R561C es la más frecuente.[
El Host Genome Working Group de la European Society for Paediatric Oncology formuló pautas de asesoramiento y pruebas germinales para estos grupos de pacientes. Este grupo recomienda el análisis de la línea germinal en los niños con miofibromatosis infantil que cumplen, por lo menos, uno de los siguientes criterios:[
Tratamiento y desenlace de la miofibromatosis infantil
Los pacientes con estos tumores por lo general tienen un pronóstico excelente y puede que los tumores remitan de manera espontánea. Sin embargo, cerca de un tercio de los casos con compromiso multicéntrico también tendrán compromiso visceral, y el pronóstico para estos pacientes es precario.[
Las opciones de tratamiento de la miofibromatosis infantil son las siguientes:
Entre 1981 y 2016, se inscribieron de manera prospectiva 95 pacientes en 5 ensayos del Cooperative Weichteilsarkom Studiengruppe (CWS) y en un ensayo de registro.[
La administración de quimioterapia combinada de vincristina con dactinomicina y vinblastina con metotrexato probó ser eficaz en casos de enfermedad multicéntrica con compromiso visceral y en casos potencialmente mortales por progresión de la enfermedad (por ejemplo, obstrucción de las vías respiratorias superiores).[
En informes de casos, se notificó una regresión tumoral rápida en pacientes con miofibromatosis infantil que exhiben variantes de PDGFRB cuando se tratan con inhibidores de tirosina–cinasas como imatinib y sunitinib, que inhiben la ganancia de función del gen PDGFRB con la variante en el tumor.[
Referencias:
Hay muchos subtipos de tumores de diferenciación incierta, entre ellos los siguientes:
Mixoma, sin otra indicación
Complejo de Carney
El complejo de Carney es un síndrome autosómico dominante causado por variantes del gen PRKAR1A, localizado en el cromosoma 17.[
Para los pacientes con complejo de Carney, el pronóstico depende de la frecuencia de las recidivas de los mixomas cardíacos y cutáneos, y otros tumores.
Para obtener más información sobre los tratamientos de las afecciones relacionadas con el complejo de Carney, consultar los siguientes resúmenes:
Sarcoma sinovial, sin otra indicación (poco diferenciado, de células fusiformes y variedades bifásicas)
El sarcoma sinovial representa el 9 % de los sarcomas de tejido blando en pacientes menores de 20 años (consultar el
El sarcoma sinovial es uno de los sarcomas de tejido blando no rabdomiosarcomatosos más frecuentes en niños y adolescentes. En una revisión de la base de datos del Surveillance, Epidemiology, and End Results (SEER) Program de 1973 a 2005, se identificaron 1268 pacientes con sarcoma sinovial. Alrededor del 17 % de estos pacientes eran niños y adolescentes, y la mediana de edad en el momento del diagnóstico fue de 34 años.[
Cuadro clínico inicial
Las localizaciones más frecuentes son las extremidades, seguidas del tronco, la cabeza y el cuello.[
El sitio más común de metástasis es el pulmón.[
El Cooperative Weichteilsarkom Studiengruppe (CWS) notificó 432 pacientes menores de 21 años con diagnóstico de sarcoma sinovial entre 1981 y 2018.[
Características histológicas, evaluación diagnóstica y alteraciones genómicas
El sarcoma sinovial se subclasifica en los siguientes tipos:
El diagnóstico del sarcoma sinovial se hace mediante análisis inmunohistoquímico, hallazgos ultraestructurales y comprobación de una translocación cromosómica específica: t(x;18)(p11.2;q11.2). Esta anomalía es específica del sarcoma sinovial y se encuentra en todos los subtipos morfológicos. El sarcoma sinovial se produce como consecuencia de un reordenamiento del gen SS18 en el cromosoma 18 con uno de los subtipos (1, 2 o 4) del gen SSX en el cromosoma X.[
En un informe, se observó una reducción de la reactividad nuclear de SMARCB1 en la tinción inmunohistoquímica en 49 casos de sarcoma sinovial, lo que indica que este patrón puede ayudar a distinguir el sarcoma sinovial de otras tipos histológicos.[
Factores pronósticos
Factores pronósticos favorables
Los pacientes menores de 10 años tienen desenlaces y características clínicas más favorables que los pacientes de más edad.
Las características clínicas favorables son las siguientes:[
Factores pronósticos desfavorables
En los siguientes estudios se notificaron múltiples factores relacionados con desenlaces precarios:
Tratamiento del sarcoma sinovial
Las opciones de tratamiento del sarcoma sinovial son las siguientes:
Cirugía sola
Evidencia (cirugía sola):
Cirugía y quimioterapia, con radioterapia o sin esta
El sarcoma sinovial es más sensible a la quimioterapia que muchos otros tipos de sarcomas de tejido blando. Los niños con sarcoma sinovial tienen mejor pronóstico que los adultos con este tipo sarcoma.[
Los regímenes más utilizados para el tratamiento del sarcoma sinovial incorporan ifosfamida y doxorrubicina.[
Evidencia (cirugía y quimioterapia con radioterapia o sin esta):
Los desenlaces de los pacientes tratados en el ensayo CCLG-EPSSG-NRSTS-2005 se describen en el
| Grupo de riesgo | Tratamiento | SSC a 3 años (%) | SG a 3 años (%) |
|---|---|---|---|
| IRS = Intergroup Rhabdomyosarcoma Study; RT = radioterapia. | |||
| a Quimioterapia de ifosfamida y doxorrubicina, sin doxorrubicina durante la radioterapia. | |||
| b 59,4 Gy en casos sin opción de una resección secundaria; 50,4 Gy como radioterapia preoperatoria; 50,4 Gy, 54 Gy y 59,4 Gy como radioterapia posoperatoria, en el caso de resecciones R0, R1 y R2, respectivamente (sin radioterapia adicional en el caso de resecciones completas secundarias con márgenes limpios en niños menores de 6 años). | |||
| Bajo | Cirugía sola | 92 | 100 |
| Intermedio | Cirugía, 3–6 ciclos de quimioterapiaa, ± RTb | 91 | 100 |
| Alto (grupo III del IRS) | 3 ciclos de quimioterapiaa, cirugía, 3 ciclos adicionales de quimioterapia, ± RTb | 77 | 94 |
| Alto (sitios primarios axiales) | Cirugía, 6 ciclos de quimioterapiaa, RTb | 78 | 100 |
| Radioterapia | Número de pacientes | Tasa de SSC a 5 años | Tasa de SG a 5 años | Tasa de supervivencia sin recidiva local a 5 años |
|---|---|---|---|---|
| SSC = supervivencia sin complicaciones; SG = supervivencia general. | ||||
| Sin radioterapia | 23 | 44 % | 57 % | 76 % |
| Radioterapia antes de la cirugía | 57 | 70 % | 83 % | 98 % |
| Radioterapia después de la cirugía. | 52 | 73 % | 82 % | 86 % |
Sarcoma sinovial recidivante, sin otra indicación
Para los pacientes con sarcoma sinovial recidivante, la tasa de supervivencia después de la recaída es precaria (30–40 % a los 5 años). Los factores relacionados con el desenlace después de la recaída incluyen la duración de la primera remisión (> o ≤ 18 meses) y la ausencia de una segunda remisión.[
En un estudio alemán, la resección quirúrgica de la enfermedad metastásica fue el método más frecuente para lograr una remisión completa.[
Un consorcio de 6 centros de referencia europeos informó sobre una revisión retrospectiva de pacientes menores de 21 años con sarcoma sinovial recidivante. En 41 pacientes, las primeras recidivas se produjeron entre 3 y 132 meses (mediana, 18 meses) después del primer diagnóstico. Las recaídas fueron locales en el 34 % de los pacientes, metastásicas en el 54 %, y locales y metastásicas en el 12 %. Los tratamientos en la primera recaída incluyeron cirugía en el 56 % de los pacientes, radioterapia en el 34 % y terapia sistémica en el 88 %. En total, 36 pacientes recibieron tratamiento médico de segunda línea, que incluyó quimioterapia en 32 pacientes (con 10 regímenes diferentes) y terapia dirigida en 4 pacientes. No se incluyó ningún paciente en ensayos clínicos de fase inicial como terapia de segunda línea. La tasa de respuesta general fue del 42 %. La mediana de SSC fue de 12 meses, y la tasa de SSC a 5 años tras la recaída fue del 15,8 %. La mediana de SG fue de 30 meses, y la tasa de SG a 5 años tras la recaída fue del 22,2 %. En un análisis de regresión multivariantee de Cox, la SG se relacionó de forma significativa con el tiempo y el tipo de recaída.[
La radioterapia (radioterapia corporal estereotáctica) se puede utilizar para tratar metástasis pulmonares específicas. Por lo general, se considera su uso después de, por lo menos, una resección para confirmar la presencia de enfermedad metastásica. En particular, la radioterapia es apropiada para pacientes con lesiones que comprometan el intercambio gaseoso por su localización adyacente a los bronquios o que causen dolor al invadir la pared torácica.[
Del 70 % al 80 % de los sarcomas sinoviales expresan NY-ESO-1, un antígeno testicular inmunógeno de cáncer.[
Opciones de tratamiento en evaluación clínica
La información en inglés sobre los ensayos clínicos patrocinados por el Instituto Nacional del Cáncer (NCI) se encuentra en el
Sarcoma epitelioide
El sarcoma epitelioide es un tumor mesenquimatoso raro con histogénesis incierta que exhibe diferenciación multilinaje.[
Cuadro clínico inicial
El sarcoma epitelioide suele presentarse como un nódulo firme de crecimiento lento en el tejido blando profundo. El tipo proximal afecta de manera predominante a adultos y compromete el esqueleto axial y sitios proximales. El tumor es muy maligno y tiene una predisposición a metástasis ganglionares.
Alteraciones genómicas
El sarcoma epitelioide se caracteriza por la inactivación del gen SMARCB1, presente en los tipos convencional y proximal de este sarcoma.[
Tratamiento del sarcoma epitelioide
Las opciones de tratamiento del sarcoma epitelioide son las siguientes:
Cirugía con quimioterapia o radioterapia, o sin estas
El tratamiento más eficaz es la extirpación quirúrgica de los tumores primarios y recidivantes.[
Evidencia (cirugía con quimioterapia o radioterapia o sin esta):
Terapia dirigida
Evidencia (tazemetostat):
En enero de 2020, la Administración de Alimentos y Medicamentos de los Estados Unidos (FDA) otorgó la aprobación acelerada al uso del tazemetostat en pacientes adultos y jóvenes de 16 años o más con sarcoma epitelioide metastásico, o localmente avanzado, que no cumplían los requisitos para una resección completa.
Opciones de tratamiento en evaluación clínica para el sarcoma epitelioide
La información en inglés sobre los ensayos clínicos patrocinados por el NCI se encuentra en el
A continuación, se presenta un ejemplo de un ensayo clínico nacional o institucional en curso:
Sarcoma alveolar de partes blandas
Los sarcomas alveolares de partes blandas representan el 1,4 % de los sarcomas de tejido blando en pacientes menores de 20 años (consultar el
Cuadro clínico inicial
La mediana de edad de presentación es de 25 años en pacientes con sarcoma alveolar de partes blandas. Este tumor surge de manera más frecuente en las extremidades, pero también puede aparecer en la región oral y maxilofacial.[
En una serie de 61 pacientes con sarcoma alveolar de partes blandas que se trataron en 4 ensayos consecutivos del CWS y del Soft Tissue Sarcoma Registry (SoTiSaR), 46 pacientes presentaron enfermedad localizada y 15 pacientes presentaron indicios de metástasis en el momento del diagnóstico.[
Entre 1980 y 2014, se trataron 69 pacientes menores de 30 años con sarcoma alveolar de partes blandas en cuatro instituciones importantes. La mediana de edad en el momento del diagnóstico fue de 17 años y el 64 % de los pacientes eran mujeres. El sitio más común de la enfermedad fue la extremidad inferior y 26 pacientes tenían una translocación génica ASPSCR1::TFE3.[
Alteraciones genómicas
Este tumor de histogénesis incierta se caracteriza por una translocación cromosómica constante t(X;17)(p11,2;q25) en la que se fusiona el gen ASPSCR1 con el gen TFE3.[
Pronóstico
En los pacientes con sarcoma alveolar de partes blandas, las metástasis son frecuentes y, a menudo, tienen una evolución poco activa y prolongada.
El sarcoma alveolar de partes blandas en niños a veces también presenta una evolución poco activa.[
Tratamiento del sarcoma alveolar de partes blandas
Las opciones de tratamiento del sarcoma alveolar de partes blandas son las siguientes:
Cirugía con radioterapia y quimioterapia o sin estas
El abordaje estándar de tratamiento es la resección completa de la lesión primaria.[
Evidencia (cirugía con quimioterapia o sin esta):
Terapia dirigida
Se han realizado estudios de terapia dirigida (inhibidores de tirosina–cinasas e inhibidores de puntos de control).
Sunitinib
Evidencia (sunitinib):
Cediranib
El cediranib es un inhibidor de los 3 receptores del factor de crecimiento epidérmico vascular que se conocen.
Evidencia (cediranib):
Pazopanib
Evidencia (pazopanib):
Axitinib y pembrolizumab
El axitinib es un inhibidor de la tirosina–cinasa del receptor del factor de crecimiento endotelial vascular. El pembrolizumab es un inhibidor del punto de control inmunitario de la proteína 1 de muerte celular programada.
Evidencia (axitinib y pembrolizumab):
Otras terapias
Hay informes esporádicos de respuestas objetivas al tratamiento con interferón α y bevacizumab.[
Debido a que estos son tumores raros, se debe considerar la inscripción en ensayos clínicos prospectivos de todos los niños con sarcoma alveolar de partes blandas. Para obtener más información sobre ensayos clínicos en curso, consultar el
Opciones de tratamiento en evaluación clínica para el sarcoma alveolar de partes blandas
La información en inglés sobre los ensayos clínicos patrocinados por el NCI se encuentra en el
Sarcoma de células claras, sin otra indicación
El sarcoma de células claras (antes llamado melanoma maligno de partes blandas) es un sarcoma de tejido blando raro que suele afectar los tejidos blandos profundos de las extremidades. También se llama sarcoma de células claras de tendones y aponeurosis. El tumor suele afectar a adolescentes y adultos jóvenes.
Cuadro clínico inicial
El tumor afecta con mayor frecuencia la extremidad inferior, en particular el pie, el talón y el tobillo.[
Es común que el tumor tenga una evolución clínica poco activa. Los pacientes con tumores pequeños localizados con índice mitótico bajo y un grado histológico intermedio presentan los mejores desenlaces.[
Alteraciones genómicas
El sarcoma de células claras de tejido blando se caracteriza por las fusiones génicas EWSR1::ATF1 o EWSR1::CREB1.[
Tratamiento del sarcoma de células claras de tejido blando
Las opciones de tratamiento del sarcoma de células claras de tejido blando son las siguientes:
Cirugía con radioterapia o sin esta
La cirugía, con radioterapia o sin esta, es el tratamiento de elección y ofrece la mejor probabilidad de curación.
Evidencia (cirugía con radioterapia o sin esta):
Terapia dirigida
Evidencia (terapia dirigida):
Condrosarcoma mixoide extraesquelético
El condrosarcoma mixoide extraesquelético es un tipo relativamente infrecuente de sarcoma de tejido blando, y representa solo el 2,3 % de todos los sarcomas de tejido blando.[
Este tumor se ha considerado tradicionalmente de bajo potencial maligno.[
Alteraciones genómicas
El condrosarcoma mixoide extraesquelético es una neoplasia multinodular. Las células redondeadas se organizan en cordones y cadenas sobre un fondo mixoide de sulfato de condroitina. Se identificaron varias anomalías citogenéticas (consultar el
Tratamiento del condrosarcoma mixoide extraesquelético
Las opciones de tratamiento del condrosarcoma mixoide extraesquelético son las siguientes:
El control local intensivo y la resección de las metástasis produjo tasas de SG del 87 % a los 5 años y del 63 % a los 10 años. Los tumores fueron relativamente resistentes a la radioterapia.[
Hay posibles dianas genéticas para la acción de moléculas pequeñas, pero se tienen que estudiar en un ensayo clínico. En un estudio de adultos, 6 de 10 pacientes que recibieron sunitinib lograron respuestas parciales.[
Sarcoma de Ewing extraesquelético
Casi una quinta parte de los pacientes con sarcoma de Ewing presentarán sitios primarios no óseos (extraóseos). El tratamiento de este tumor es el mismo que el de los tumores primarios óseos.[
Tumor desmoplásico de células redondas pequeñas
El tumor desmoplásico de células redondas pequeñas es un sarcoma primitivo raro.
Cuadro clínico inicial
El tumor desmoplásico de células redondas pequeñas afecta con mayor frecuencia el peritoneo abdominal, la pelvis o el peritoneo del escroto, pero es posible que se presente en el riñón u otros órganos sólidos.[
Evaluación diagnóstica
En una serie grande de 65 pacientes en una sola institución, se compararon las tomografías computadas (TC) (n = 54) y las TC combinadas con tomografías por emisión de positrones (TEP)-TC (n = 11). Las TEP-TC arrojaron muy pocos resultados negativos falsos y permitieron la detección de sitios metastásicos que no se encontraron en las TC convencionales.[
Alteraciones genómicas
En estudios citogenéticos de estos tumores, se observó una translocación recurrente t(11;22)(p13;q12), que se ha caracterizado como una fusión de los genes WT1 y EWSR1.[
Pronóstico
El pronóstico general de los pacientes con tumor desmoplásico de células redondas pequeñas continúa siendo muy precario y la tasa de mortalidad notificada es del 90 %. Una resección de más del 90 % del tumor, en el momento de la presentación inicial o después de la quimioterapia preoperatoria, a veces es un factor de pronóstico favorable para la SG.[
Tratamiento del tumor desmoplásico de células redondas pequeñas
No hay un abordaje estándar para el tratamiento del tumor desmoplásico de células redondas pequeñas.
Las opciones de tratamiento del tumor desmoplásico de células redondas pequeñas son las siguientes:
Terapia multimodal
Las resecciones quirúrgicas completas son infrecuentes y a menudo se realizan en centros muy especializados, pero son decisivas para mejorar la supervivencia. Las modalidades de tratamiento exitosas incluyen quimioterapia neoadyuvante de tipo Ewing, seguida de resección quirúrgica completa de los tumores intraabdominales extensos, seguida de radioterapia abdominal total. Con este abordaje multimodal, se puede lograr la supervivencia a los 5 años en el 30 % al 40 % de los pacientes.[
Cirugía con quimioterapia hipertérmica intraperitoneal
La quimioterapia hipertérmica intraperitoneal (HIPEC) es un método de tratamiento local que, en ocasiones, proporciona más control de la enfermedad intraabdominal microscópica. La teoría es que la quimioterapia caliente que se introduce en la cavidad abdominal después de la resección quirúrgica (en el momento de la cirugía) produce citotoxicidad sinérgica en las células microscópicas que quedan en el abdomen.[
La adición de HIPEC para completar la resección quirúrgica (cirugía citorreductora) es una técnica nueva que se utilizó por primera vez en niños durante un ensayo clínico de fase I realizado en 2006. La cirugía citorreductora y la HIPEC para el tratamiento de tumores desmoplásicos de células redondas pequeñas forman parte de un abordaje multidisciplinario y solo se administran en centros muy especializados. Las cirugías pueden durar más de 12 horas y se deben considerar los aspectos técnicos de esta resección tumoral particular.[
Evidencia (cirugía con HIPEC):
Otras opciones de tratamiento
El Center for International Blood and Marrow Transplant Research analizó a pacientes con tumor desmoplásico de células redondas pequeñas de su registro que recibieron consolidación con dosis altas de quimioterapia y reconstitución de células madre autógenas.[
En un estudio de una sola institución, se notificó que 5 de 5 pacientes con tumor desmoplásico de células redondas pequeñas recidivante presentaron respuestas parciales al tratamiento con la combinación de vinorelbina, ciclofosfamida y temsirólimus.[
Tumor rabdoide, sin otra indicación (extrarrenal)
Los tumores rabdoides malignos en niños con tumores renales se describieron por primera vez en 1981. Después, estos tumores se identificaron en varios sitios extrarrenales. Estos tumores son infrecuentes y muy malignos, en especial en niños menores de 2 años. Para obtener más información, consultar la sección
Los tumores rabdoides extrarrenales (extracraneales) representan el 2 % de los sarcomas de tejido blando en pacientes menores de 20 años (consultar el
Alteraciones genéticas y genómicas
La primera serie de tamaño considerable de niños con tumor rabdoide maligno extrarrenal y extracraneal de tejidos blandos se creó a partir de 26 pacientes inscritos en los estudios IRS I a III durante una revisión de material de patología. Solo 5 pacientes (19 %) estaban vivos y sin enfermedad después de 2 años.[
Durante la investigación de niños que presentaban tumores teratoides rabdoides atípicos en el encéfalo, así como otros con tumores rabdoides renales y extrarrenales, se encontraron variantes germinales y adquiridas del gen SMARCB1 en 29 tumores analizados.[
Pruebas genéticas y vigilancia
Se debe considerar el análisis de la línea germinal para personas de todas las edades con tumores rabdoides. Se recomienda el asesoramiento genético como parte del plan de tratamiento debido al riesgo bajo, pero real, de que se presenten más casos dentro de una familia. Cuando hay variantes, se deberán considerar los exámenes de detección en los progenitores, aunque estos exámenes de portadores tienen una probabilidad baja de positividad. Es posible realizar un diagnóstico prenatal en situaciones en las que se ha documentado una variante o deleción específica de SMARCB1 en la familia.[
Hasta la fecha, hay escasa evidencia sobre la eficacia de la vigilancia de pacientes con un síndrome de predisposición a tumores rabdoides de tipo 1 causado por variantes germinales de pérdida de función en SMARCB1. Sin embargo, se han formulado recomendaciones por consenso, debido a la naturaleza maligna de los tumores, la mortalidad significativa, y el comienzo a una edad temprana en portadores de variantes interruptoras de SMARCB1. Un grupo de expertos en las características genéticas del cáncer infantil (conformado por oncólogos, radiólogos y genetistas) formularon estas recomendaciones. No se ha hecho un estudio oficial para corroborar el beneficio de la vigilancia de los pacientes con variantes germinales de SMARCB1. Se ha postulado que la detección temprana quizás mejore la supervivencia general (SG) por el posible beneficio para la supervivencia al identificar una enfermedad resecable.[
La vigilancia de los pacientes con variantes germinales de SMARCB1 incluye los siguientes aspectos:
Pronóstico y cuadro clínico inicial
La edad temprana y la enfermedad metastásica en el momento de la presentación se relacionan con desenlace precario en niños con tumores rabdoides extracraneales.
En un estudio en el que se usaron datos de la National Cancer Database, se identificaron 202 pacientes (menores de 18 años) con tumores rabdoides malignos fuera del sistema nervioso central (SNC). El sitio primario del tumor rabdoide maligno fue el tejido blando (46 %), los riñones (45 %) y el hígado (9 %).[
En un estudio del SEER, se examinó a 229 pacientes con tumor rabdoide maligno de riñón, del SNC y extrarrenal. Los factores que tuvieron una repercusión favorable fueron la edad de 2 a 18 años de los pacientes, tumores de extensión limitada y la administración de radioterapia, en comparación con otros pacientes (P < 0,002 para cada comparación). El sitio del tumor primario no tuvo importancia pronóstica. La tasa de SG fue del 33 % a los 5 años.[
En un registro europeo de tumores rabdoides extracraneales, se identificaron 100 pacientes de 14 países entre 2009 y 2018.[
Tratamiento del tumor rabdoide extrarrenal (extracraneal)
Las opciones de tratamiento del tumor rabdoide extrarrenal (extracraneal) son las siguientes:[
Se documentaron respuestas favorables al alisertib en 4 pacientes con tumores teratoides rabdoides atípicos del SNC.[
Opciones de tratamiento en evaluación clínica
La información en inglés sobre los ensayos clínicos patrocinados por el NCI se encuentra en el
A continuación, se presenta un ejemplo de un ensayo clínico nacional o institucional en curso:
Tumor epitelioide perivascular (PEcoma) maligno
Cuadro clínico inicial
Los PEComas se presentan en varios sitios infrecuentes: gastrointestinales, pulmonares, ginecológicos y genitourinarios. Los PEComas de tejido blando, visceral y ginecológico se observan con mayor frecuencia en mujeres de mediana edad y, por lo general, no se relacionan con el complejo de la esclerosis tuberosa.[
Factores de riesgo y características moleculares
Los PEComas benignos son frecuentes en los pacientes con esclerosis tuberosa, un síndrome autosómico dominante que también predispone al cáncer de células renales y los tumores de encéfalo. La causa de la esclerosis tuberosa es la inactivación germinal de TSC1 (9q34) o TSC2 (16p13.3); en los PEComas esporádicos se encuentra inactivación somática de los mismos genes supresores de tumores.[
Pronóstico
La mayoría de los PEComas tiene un curso clínico benigno, pero se ha informado de comportamiento maligno predecible a partir del tamaño tumoral, el índice mitótico y la presencia de necrosis.[
Tratamiento del PEComa
No hay opciones de tratamiento estándar. El tratamiento incluye cirugía y observación seguida de cirugía cuando el tumor es voluminoso.[
En tumores con indicios de activación de mTORC1 y pérdida de TSC1 o TSC2, como la linfangioleiomiomatosis y el angiomiolipoma,[
En un ensayo de fase II, 34 pacientes con PEComas malignos metastásicos o localmente avanzados recibieron tratamiento con partículas de sirólimus unidas a proteínas para suspensión inyectable (unidas a albúmina) (nab-sirólimus). De los 31 pacientes aptos para el análisis de eficacia, 12 (39 %) tuvieron respuesta (1 respuesta completa y 11 respuestas parciales), 16 (52 %) presentaron enfermedad estable y 3 (10 %) enfermedad progresiva. Las respuestas fueron rápidas y duraderas. La mediana de duración de la respuesta no se logró después de una mediana de seguimiento de 2,5 años. De 12 pacientes que respondieron al tratamiento, 7 aún continuaban con el tratamiento (intervalo, de 5,6 meses a más de 47,2 meses). Se realizó el perfil de variantes del tumor en 25 muestras. De 9 pacientes con variantes de TSC2, 8 respondieron al tratamiento, mientras que, de 16 pacientes sin variantes de TSC2, solo 2 respondieron. Además, se observaron respuestas en 10 de 17 pacientes con expresión de fosfo-S6 (pS6). No se observó ninguna respuesta en 8 pacientes sin expresión de pS6. La ausencia de expresión de pS6 refleja la falta de activación de mTORC1.[
Sarcoma indiferenciado
Desde 1972 hasta 2006, los pacientes con sarcoma indiferenciado de tejido blando fueron aptos para participar en los ensayos de rabdomiosarcoma coordinados por el grupo IRS y el COG. La justificación fue que los pacientes con sarcoma indiferenciado de tejido blando y los pacientes con rabdomiosarcoma alveolar tienen sitios de enfermedad y desenlaces similares. En los ensayos terapéuticos de adultos con sarcoma de tejido blando, se incluyen a pacientes con sarcoma indiferenciado de tejido blando y otros tipos histológicos, quienes reciben tratamientos semejantes, con ifosfamida y doxorrubicina y, en ocasiones, con otros fármacos quimioterapéuticos, cirugía y radioterapia.
En el ensayo ARST0332 (NCT00346164) del COG, los pacientes con sarcoma indiferenciado de grado alto se trataron con un régimen a base de ifosfamida y doxorrubicina. En el ensayo se notificaron los resultados de los pacientes con sarcoma indiferenciado de grado alto y de los pacientes con todos los sarcomas de tejido blando de grado alto. La tasa estimada de SSC a 5 años fue del 64 % y la tasa de SG fue de 77 % para los sarcomas clasificados como de grado alto por la Fédération Nationale des Centres de Lutte Contre Le Cancer (FNCLC).[
En un informe de 32 pacientes con sarcomas indiferenciados de tejido blando inscritos en el ensayo ARST0332 (NCT00346164), la mediana de edad en el momento de la inscripción fue de 13,6 años y 2 tercios de los pacientes eran hombres. Los sitios primarios más frecuentes fueron la región paravertebral y las extremidades. Cinco pacientes presentaron enfermedad metastásica.[
Sarcoma pleomórfico indiferenciado (histiocitoma fibroso maligno)
En un momento determinado, el histiocitoma fibroso maligno fue el tipo histológico más común en los adultos con sarcomas de tejido blando. Sin embargo, desde que se identificó en los primeros años de la década de 1960, ha persistido la controversia sobre el histiocitoma fibroso maligno en términos de su histogénesis y validez como entidad clinicopatológica. La clasificación de la Organización Mundial de la Salud (OMS) ya no incluye el histiocitoma fibroso maligno como una categoría diagnóstica diferenciada, sino como un subtipo de sarcoma pleomórfico indiferenciado.[
Esta entidad representa del 2 % al 6 % de todos los sarcomas de tejido blando en los niños.[
Cuadro clínico inicial
Estos tumores suelen presentarse entre los 10 y 20 años. En una serie de10 pacientes, la mediana de edad fue de 10 años y, por lo general, el tumor se encontraba en las extremidades. En esta serie, todos los tumores eran localizados y 5 de 9 pacientes (a quienes se les dio seguimiento) estaban vivos y en primera remisión.[
En otra serie de 17 pacientes pediátricos con histiocitoma fibroso maligno, la mediana de edad en el momento del diagnóstico fue de 5 años y se presentó compromiso de las extremidades en 8 casos.[
Para obtener más información sobre el tratamiento del histiocitoma fibroso maligno óseo, consultar
Factores de riesgo
Estos tumores pueden surgir en sitios previamente irradiados o como una neoplasia secundaria en pacientes con retinoblastoma.[
Características moleculares
En un análisis de 70 pacientes diagnosticados con histiocitosis fibrosa maligna sin tipo específico, histiocitoma fibroso maligno estoriforme o pleomórfico, sarcoma pleomórfico o sarcoma pleomórfico indiferenciado se observó un cariotipo muy complejo sin anomalías recurrentes específicas.[
Los sarcomas indiferenciados con la amplificación 12q13–15, como MDM2 y CDK4, se clasifican mejor como liposarcomas desdiferenciados.[
Tratamiento del sarcoma pleomórfico recién diagnosticado
Para obtener información sobre el tratamiento del sarcoma pleomórfico indiferenciado óseo, consultar
Tratamiento del sarcoma pleomórfico recidivante o resistente al tratamiento
Las opciones de tratamiento del sarcoma pleomórfico recidivante o resistente al tratamiento son las siguientes:
La Sarcoma Alliance for Research through Collaboration dirigió un ensayo de fase II sobre el inhibidor de puntos de control pembrolizumab en pacientes de 18 años o más con sarcoma de tejido blando recidivante.[
Sarcoma de células redondas indiferenciado
Sarcomas indiferenciados de células redondas pequeñas con alteraciones genéticas enBCOR
Consultar las secciones
Sarcomas indiferenciados de células redondas pequeñas con alteraciones genéticas enCIC
Consultar las secciones
Sarcomas indiferenciados de células redondas pequeñas con fusiones deEWSR1y genes diferentes a ETS
Consultar la sección
Referencias:
Los tumores vasculares abarcan desde los hemangiomas, que siempre se consideran benignos, hasta los angiosarcomas, que son muy malignos.[
Hemangioendotelioma epitelioide, sin otra indicación
Incidencia y desenlace
En 1982, Weiss y Enzinger describieron por primera vez el hemangioendotelioma epitelioide en el tejido blando. Estos tumores a veces se presentan en pacientes más jóvenes, pero la incidencia máxima se ubica en la cuarta y quinta década de vida. El número de pacientes pediátricos que se mencionan en la bibliografía es reducido.
Los hemangioendoteliomas epitelioides pueden tener una evolución poco activa o de gran malignidad; la tasa de supervivencia general a 5 años es del 73 %. Hay informes de casos de pacientes con lesiones múltiples que no recibieron tratamiento y que presentaron una evolución muy benigna. Sin embargo, otros pacientes presentan una evolución muy maligna. Algunos patólogos han tratado de estratificar a los pacientes para evaluar los riesgos y ajustar el tratamiento, pero se necesita llevar a cabo más investigación sobre este tema.[
En una serie de casos multiinstitucional se informó de 24 pacientes en edades de 2 a 26 años con hemangioendoteliomas epitelioides.[
La presencia de efusiones, un tamaño tumoral mayor de 3 cm y un índice mitótico alto (>3 mitosis/50 campos de gran aumento) se han relacionado con desenlaces desfavorables.[
Cuadro clínico inicial y evaluación diagnóstica
Los sitios comunes de compromiso son los siguientes: solo el hígado (21 %), el hígado y los pulmones (18 %), solo pulmones (12 %) y solo los huesos (14 %).[
Alteraciones genómicas y características histopatológicas
En la mayoría de los pacientes se encontraron las fusiones génicas WWTR1::CAMTA1. Con menos frecuencia, se notificaron las fusiones génicas YAP1::TFE3.[
Desde el punto de vista histológico, estas lesiones se caracterizan como lesiones epitelioides dispuestas en nidos, hebras y trabéculas, con pocos espacios vasculares. Las características que quizá se relacionen con un comportamiento clínico muy maligno incluyen atipia celular, una o más mitosis por 10 campos de gran aumento, un incremento en la proporción de células fusiformes, necrosis focal y formación ósea metaplásica.[
Tratamiento del hemangioendotelioma epitelioide
Las opciones de tratamiento del hemangioendotelioma epitelioide son las siguientes:
Para los casos de poca malignidad, se justifica la observación. La cirugía se realiza siempre que la resección sea posible. El trasplante de hígado se ha utilizado para lesiones hepáticas muy malignas, con metástasis o sin estas.[
Para los casos de gran malignidad se han usado una variedad de fármacos, como interferón, talidomida, sorafenib, pazopanib y sirólimus.[
En una serie de casos multiinstitucional, se informó de 24 pacientes en edades de 2 a 26 años con hemangioendotelioma epitelioide.[
Un informe de 2020 sobre el tratamiento con sirólimus en niños tuvo como objetivo aportar información a la experiencia previa con sirólimus en adultos. En una revisión retrospectiva, se identificaron 6 pacientes pediátricos con hemangioendotelioma epitelioide diseminado tratados con sirólimus.[
En un informe del grupo de estudio European Soft Tissue Sarcoma se analizaron 10 pacientes con enfermedad localizada y 1 paciente con enfermedad metastásica de dos estudios.[
Los pacientes o familiares que deseen explorar otras terapias para la enfermedad deben contemplar la participación en ensayos con abordajes terapéuticos nuevos porque no hay fármacos estándar que hayan demostrado actividad clínica significativa.
Independientemente de si se decide continuar con una terapia dirigida a la enfermedad en el momento de la progresión, el objetivo principal del tratamiento sigue siendo el cuidado paliativo. Esto garantiza que se aumenta al máximo la calidad de vida mientras se intenta reducir el estrés de la enfermedad terminal.
Opciones de tratamiento en evaluación clínica para el hemangioendotelioma epitelioide
La información en inglés sobre los ensayos clínicos patrocinados por el Instituto Nacional del Cáncer (NCI) se encuentra en el
Ensayos clínicos en curso
Realizar una
Angiosarcoma
Incidencia y cuadro clínico inicial
Los angiosarcomas son tumores vasculares raros (representan el 2 % de los sarcomas) y de gran malignidad que se presentan en cualquier parte del cuerpo, pero son más comunes en los tejidos blandos. Se estima que la incidencia del angiosarcoma es de 2 casos por millón de personas. En los Estados Unidos, cada año afecta a alrededor de 600 personas que suelen tener entre 60 y 70 años.[
Los angiosarcomas son muy infrecuentes en los niños. No está claro si las características fisiopatológicas de los angiosarcomas en niños difieren de la de los angiosarcomas en adultos. Se notificaron casos en recién nacidos y lactantes mayores que presentaron al inicio lesiones cutáneas y hepáticas múltiples, algunas de las cuales expresan GLUT1.[
La nomenclatura de estas lesiones hepáticas ha sido difícil y confusa debido al uso de la terminología obsoleta propuesta en 1971 (por ejemplo, hemangioendotelioma tipo 1: hemangioma infantil; hemangioendotelioma tipo II: angiosarcoma de grado bajo; hemangioendotelioma de tipo III: angiosarcoma de grado alto).[
Factores de riesgo
Los factores de riesgo establecidos incluyen los siguientes:[
Alteraciones genómicas y características histopatológicas
Los angiosarcomas son tumores en su mayoría aneuploides. Los escasos casos de angiosarcoma que surgen de lesiones benignas, como los hemangiomas, siguen una vía distintiva que requiere investigación. En el angiosarcoma inducido por radiación se observa amplificación de MYC. Se observaron variantes de KDR y amplificaciones de FLT4 con una frecuencia inferior al 50 %.[
Es posible que el diagnóstico histopatológico sea muy difícil porque a veces hay áreas de atipia variada. Una característica común del angiosarcoma es una red irregular de canales en un modelo de disección a lo largo de haces de colágeno dérmico. Hay variación de forma y tamaño celular, mitosis, múltiples capas de endotelio y formación papilar. También puede haber células epitelioides. La necrosis y la hemorragia son comunes. Los tumores se tiñen para analizar el factor VIII, el CD31 y el CD34. Algunas lesiones hepáticas se parecen a los hemangiomas infantiles y tienen expresión focal de GLUT1.[
Tratamiento del angiosarcoma
Las opciones de tratamiento del angiosarcoma son las siguientes:
Cirugía
Es posible curar la enfermedad localizada mediante cirugía radical. La resección quirúrgica completa es fundamental para la supervivencia a largo plazo de pacientes con angiosarcomas y linfangiosarcomas, pese a la evidencia de que el tumor se encoge en algunos pacientes tratados con terapia local o sistémica.[
Evidencia (cirugía):
Radioterapia
La enfermedad localizada, en especial los angiosarcomas cutáneos, se pueden tratar con radioterapia o quimioterapia combinada (por ejemplo, paclitaxel) y radioterapia.[
Cirugía, quimioterapia y radioterapia
El tratamiento multimodal con cirugía, quimioterapia sistémica y radioterapia se usa para la enfermedad metastásica, aunque rara vez es curativo.[
Un niño con diagnóstico de angiosarcoma secundario a una transformación maligna de un hemangioma infantil, respondió al tratamiento con bevacizumab (anticuerpo monoclonal contra el factor de crecimiento endotelial vascular) combinado con quimioterapia sistémica.[
Los inhibidores biológicos de la angiogénesis han mostrado actividad en adultos con angiosarcomas.[
Hay un informe de caso de un paciente pediátrico con angiosarcoma cardiaco metastásico que recibió tratamiento exitoso con quimioterapia convencional, radiación, cirugía y terapias dirigidas, que incluyeron el pazopanib.[
Cuidados paliativos
Independientemente de si se decide continuar con una terapia dirigida a la enfermedad en el momento de la progresión, el objetivo principal del tratamiento siguen siendo los cuidados paliativos. Esto garantiza que se aumenta al máximo la calidad de vida mientras se intenta reducir el estrés de la enfermedad terminal.
Opciones de tratamiento en evaluación clínica para el angiosarcoma
Los pacientes o familiares que deseen explorar otras terapias para la enfermedad deben contemplar la participación en ensayos con abordajes terapéuticos nuevos porque no hay fármacos estándar que hayan demostrado actividad clínica significativa.
La información en inglés sobre los ensayos clínicos patrocinados por el Instituto Nacional del Cáncer (NCI) se encuentra en el
Ensayos clínicos en curso
Realizar una
Referencias:
Las opciones de tratamiento del sarcoma de tejido blando infantil metastásico son las siguientes:
Para obtener información sobre las opciones de tratamiento, consultar las secciones sobre cada tipo de tumor en este resumen.
El pronóstico para los niños con sarcoma metastásico de tejido blando es precario.[
La radioterapia.dirigida (radioterapia estereotáctica) es una alternativa para los sitios de metástasis; en particular, el pulmón.[
En un ensayo prospectivo de niños con sarcoma de tejido blando metastásico, los pacientes se asignaron al azar a recibir quimioterapia multifarmacológica con adición de bevacizumab o sin este.[
Metástasis pulmonares
En general, se debe considerar el uso de un procedimiento quirúrgico con resección de toda la enfermedad macroscópica, en niños con metástasis pulmonares aisladas.[
Un abordaje alternativo es la radioterapia enfocada (radioterapia estereotáctica fraccionada), que se usó de forma exitosa para controlar lesiones en adultos. La tasa estimada de supervivencia a 5 años después de la toracotomía con metástasectomía pulmonar osciló entre el 10 % y el 58 % en estudios en adultos.[
Referencias:
Con la posible excepción de los lactantes con fibrosarcoma infantil, el pronóstico de los pacientes con enfermedad progresiva o recidivante es precario. No hay ensayos prospectivos en los que se demuestre que la mejora del control local de los sarcomas de tejido blando en los niños mejorará la supervivencia. Por consiguiente, el tratamiento se debe individualizar según el sitio de recidiva, las características biológicas del tumor (por ejemplo, grado, invasión y tamaño), tratamientos previos y consideraciones específicas del paciente. Todos los pacientes con tumores recidivantes deberán considerar la opción de participar en ensayos clínicos.
En los resultados publicados de 2 estudios se abordan los desenlaces de niños con sarcoma sinovial recidivante. En un estudio, la mayoría de pacientes presentó una recidiva a distancia (29 de 44 pacientes),[
La resección es el tratamiento estándar de los sarcomas de tejido blando infantil no rabdomiosarcomatosos recidivantes. Si el paciente aún no ha recibido radioterapia, se debe considerar el uso de radiación posoperatoria tras la resección local del tumor recidivante. En adultos se ha evaluado el tratamiento con procedimientos para conservar una de las extremidades acompañados de braquiterapia posoperatoria, pero no se ha estudiado de forma extensa en niños. La amputación quizás sea la única opción terapéutica para algunos niños con sarcoma de extremidad que recibieron radioterapia antes.
Las opciones de tratamiento de la enfermedad progresiva o recidivante son las siguientes:
Cirugía
Evidencia (cirugía):
Quimioterapia
Los fármacos quimioterapéuticos que se usan para tratar los sarcomas de tejido blando recidivantes son los siguientes:
Inhibidores de tirosina–cinasas
Evidencia (inhibidores de tirosina–cinasas):
Inhibidores de puntos de control inmunitario
Evidencia (inhibidores de puntos control inmunitario):
Opciones de tratamiento en evaluación clínica
La información en inglés sobre los ensayos clínicos patrocinados por el Instituto Nacional del Cáncer (NCI) se encuentra en el
Ensayos clínicos en curso
Realizar una
Referencias:
Los resúmenes del PDQ con información sobre el cáncer se revisan con regularidad y se actualizan a medida que se obtiene nueva información. Esta sección describe los cambios más recientes introducidos en este resumen a partir de la fecha arriba indicada.
Se añadió
Se añadió la
Se añadió
Se añadió
El
Propósito de este resumen
Este resumen de información del PDQ sobre el cáncer dirigido a profesionales de la salud proporciona información integral revisada por expertos y basada en la evidencia sobre el tratamiento del sarcoma de tejido blando infantil. El objetivo es servir como fuente de información y ayuda para los profesionales clínicos durante la atención de pacientes. No ofrece pautas ni recomendaciones formales para tomar decisiones relacionadas con la atención sanitaria.
Revisores y actualizaciones
El
Cada mes, los integrantes de este consejo revisan los artículos publicados recientemente para determinar lo siguiente:
Los cambios en los resúmenes se deciden mediante consenso de los integrantes del consejo después de evaluar la solidez de la evidencia de los artículos publicados y determinar la forma de incorporar el artículo en el resumen.
Los revisores principales del sumario sobre Tratamiento del sarcoma de tejido blando infantil son:
Cualquier comentario o pregunta sobre el contenido de este resumen se debe enviar al
Niveles de evidencia
Algunas de las referencias bibliográficas de este resumen se acompañan del nivel de evidencia. El propósito de esto es ayudar al lector a evaluar la solidez de la evidencia que respalda el uso de ciertas intervenciones o abordajes. El
Permisos para el uso de este resumen
PDQ (Physician Data Query) es una marca registrada. Se autoriza el uso del texto de los documentos del PDQ; sin embargo, no se podrá identificar como un resumen de información sobre cáncer del PDQ del NCI, salvo que el resumen se reproduzca en su totalidad y se actualice de manera periódica. Por otra parte, se permitirá que un autor escriba una oración como "En el resumen del PDQ del NCI de información sobre la prevención del cáncer de mama se describen, de manera concisa, los siguientes riesgos: [incluir fragmento del resumen]".
Se sugiere citar la referencia bibliográfica de este resumen del PDQ de la siguiente forma:
PDQ® sobre el tratamiento pediátrico. PDQ Tratamiento del sarcoma de tejido blando infantil. Bethesda, MD: National Cancer Institute. Actualización: <MM/DD/YYYY>. Disponible en:
Las imágenes en este resumen se reproducen con autorización del autor, el artista o la editorial para uso exclusivo en los resúmenes del PDQ. La utilización de las imágenes fuera del PDQ requiere la autorización del propietario, que el Instituto Nacional del Cáncer no puede otorgar. Para obtener más información sobre el uso de las ilustraciones de este resumen o de otras imágenes relacionadas con el cáncer, consultar
Cláusula sobre el descargo de responsabilidad
Según la solidez de la evidencia, las opciones de tratamiento se clasifican como "estándar" o "en evaluación clínica". Estas clasificaciones no se deben utilizar para justificar decisiones sobre reembolsos de seguros. Para obtener más información sobre la cobertura de seguros, consultar la página
Comuníquese con el Instituto Nacional del Cáncer
Para obtener más información sobre las opciones para comunicarse con el NCI, incluso la dirección de correo electrónico, el número telefónico o el chat, consultar la página del
Última revisión: 2024-10-18
Esta información no reemplaza el consejo de un médico. Ignite Healthwise, LLC, niega toda garantía y responsabilidad por el uso de esta información. El uso que usted haga de esta información implica que usted acepta los
Healthwise, Healthwise para cada decisión de la salud, y el logo de Healthwise son marcas de fábrica de Ignite Healthwise, LLC.
Los planes individuales y familiares de seguro médico y dental están asegurados por Cigna Health and Life Insurance Company (CHLIC), Cigna HealthCare of Arizona, Inc., Cigna HealthCare of Illinois, Inc., Cigna HealthCare of Georgia, Inc., Cigna HealthCare of North Carolina, Inc., Cigna HealthCare of South Carolina, Inc. y Cigna HealthCare of Texas, Inc. Los planes de beneficios de salud y de seguro de salud de grupo están asegurados o administrados por CHLIC, Connecticut General Life Insurance Company (CGLIC) o sus afiliadas (puedes ver
Todas las pólizas de seguros y los planes de beneficios de grupo contienen exclusiones y limitaciones. Para conocer la disponibilidad, los costos y detalles completos de la cobertura, comunícate con un agente autorizado o con un representante de ventas de Cigna. Este sitio web no está dirigido a los residentes de New Mexico.